
本章节讲述了个人独资企业vs一人公司的知识点,主要内容包括个人独资企业vs一人公司的概念和区别等
树图思维导图提供 商法 个人独资企业vs一人公司思维导图 在线思维导图免费制作,点击“编辑”按钮,可对 商法 个人独资企业vs一人公司思维导图 进行在线思维导图编辑,本思维导图属于思维导图模板主题,文件编号是:b3f32743fe2c88328c280cbc25a83109
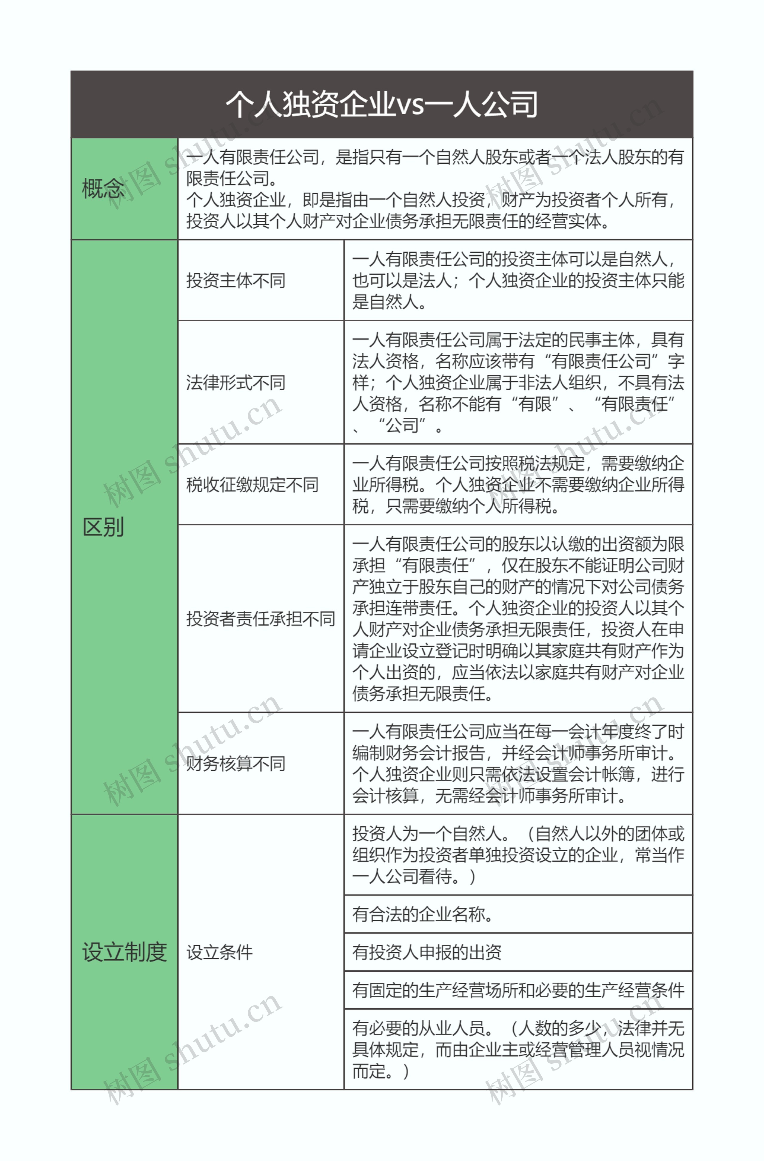
个人独资企业vs一人公司思维导图模板大纲
一人有限责任公司,是指只有一个自然人股东或者一个法人股东的有限责任公司。 个人独资企业,即是指由一个自然人投资,财产为投资者个人所有,投资人以其个人财产对企业债务承担无限责任的经营实体。
投资主体不同
一人有限责任公司的投资主体可以是自然人,也可以是法人;个人独资企业的投资主体只能是自然人。
法律形式不同
一人有限责任公司属于法定的民事主体,具有法人资格,名称应该带有“有限责任公司”字样;个人独资企业属于非法人组织,不具有法人资格,名称不能有“有限”、“有限责任”、“公司”。
税收征缴规定不同
一人有限责任公司按照税法规定,需要缴纳企业所得税。个人独资企业不需要缴纳企业所得税,只需要缴纳个人所得税。
投资者责任承担不同
一人有限责任公司的股东以认缴的出资额为限承担“有限责任”,仅在股东不能证明公司财产独立于股东自己的财产的情况下对公司债务承担连带责任。个人独资企业的投资人以其个人财产对企业债务承担无限责任,投资人在申请企业设立登记时明确以其家庭共有财产作为个人出资的,应当依法以家庭共有财产对企业债务承担无限责任。
财务核算不同
一人有限责任公司应当在每一会计年度终了时编制财务会计报告,并经会计师事务所审计。个人独资企业则只需依法设置会计帐簿,进行会计核算,无需经会计师事务所审计。
设立条件
投资人为一个自然人。(自然人以外的团体或组织作为投资者单独投资设立的企业,常当作一人公司看待。)
有合法的企业名称。
有投资人申报的出资
有固定的生产经营场所和必要的生产经营条件
有必要的从业人员。(人数的多少,法律并无具体规定,而由企业主或经营管理人员视情况而定。)


树图思维导图提供 商法 增资与减资思维导图 在线思维导图免费制作,点击“编辑”按钮,可对 商法 增资与减资思维导图 进行在线思维导图编辑,本思维导图属于思维导图模板主题,文件编号是:bef92dcc70137a0be006dad64d9bc06a


树图思维导图提供 商法 出资责任思维导图 在线思维导图免费制作,点击“编辑”按钮,可对 商法 出资责任思维导图 进行在线思维导图编辑,本思维导图属于思维导图模板主题,文件编号是:7a7cbbdaa5f4c64c6e379de15b78e78f