
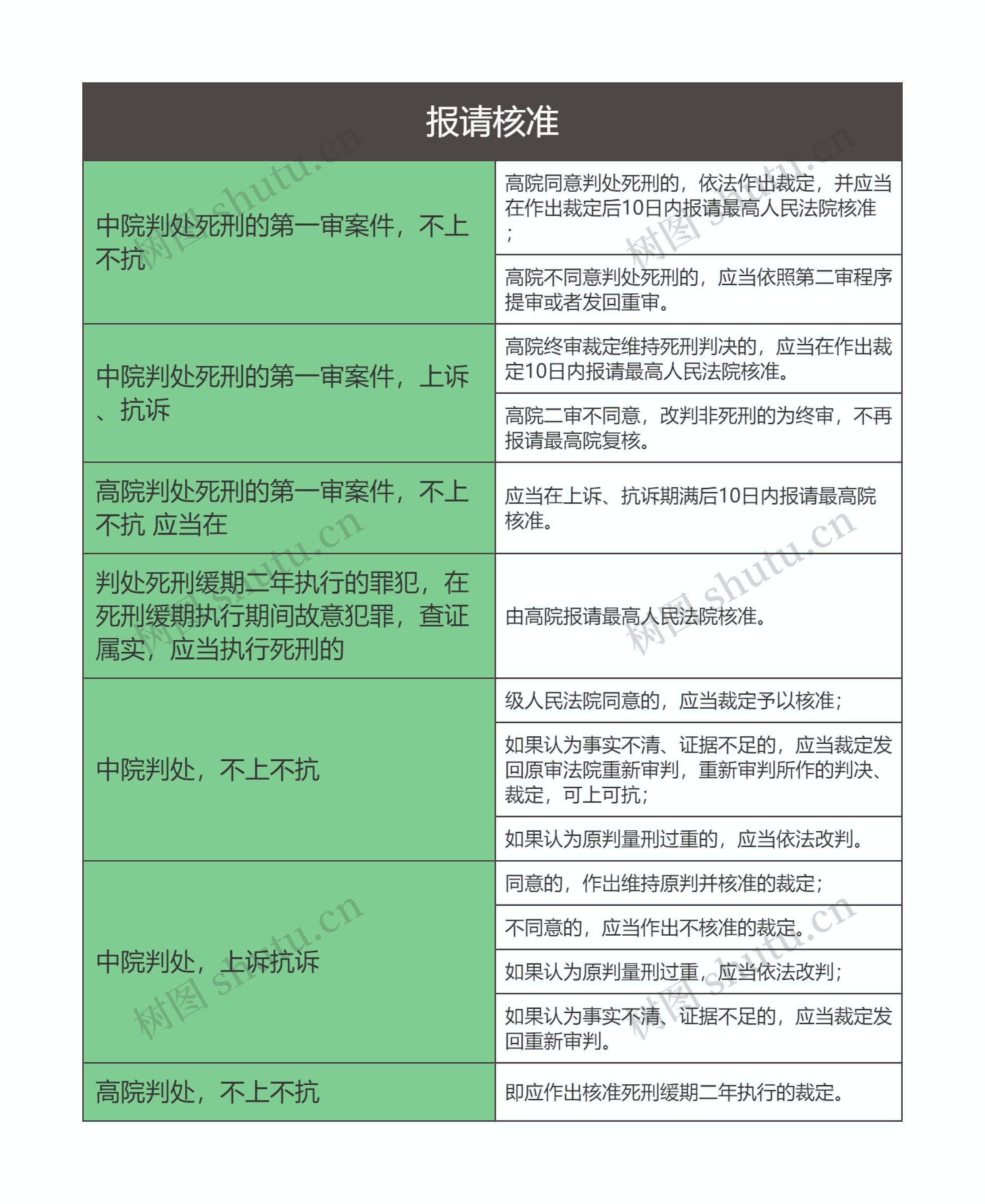
本章节讲述了 报请核准的知识点,主要内容包括中院判处死刑的第一审案件,不上不抗以及中院判处,不上不抗等
树图思维导图提供 刑事诉讼法 报请核准思维导图 在线思维导图免费制作,点击“编辑”按钮,可对 刑事诉讼法 报请核准思维导图 进行在线思维导图编辑,本思维导图属于思维导图模板主题,文件编号是:d6a2bca8be9908ab0b9ccd621d11f0cc
报请核准思维导图模板大纲
高院同意判处死刑的,依法作出裁定,并应当在作出裁定后10日内报请最高人民法院核准;
高院不同意判处死刑的,应当依照第二审程序提审或者发回重审。
高院终审裁定维持死刑判决的,应当在作出裁定10日内报请最高人民法院核准。
高院二审不同意,改判非死刑的为终审,不再报请最高院复核。
应当在上诉、抗诉期满后10日内报请最高院核准。
由高院报请最高人民法院核准。
级人民法院同意的,应当裁定予以核准;
如果认为事实不清、证据不足的,应当裁定发回原审法院重新审判,重新审判所作的判决、裁定,可上可抗;
如果认为原判量刑过重的,应当依法改判。
同意的,作岀维持原判并核准的裁定;
不同意的,应当作出不核准的裁定。
如果认为原判量刑过重,应当依法改判;
如果认为事实不清、证据不足的,应当裁定发回重新审判。
即应作出核准死刑缓期二年执行的裁定。