
本章节讲述了 抗高血压药的知识点,主要内容包括硝苯地平和卡托普利以及氯沙坦和普萘洛尔等
树图思维导图提供 药理学 抗高血压药思维导图 在线思维导图免费制作,点击“编辑”按钮,可对 药理学 抗高血压药思维导图 进行在线思维导图编辑,本思维导图属于思维导图模板主题,文件编号是:937122f0cd99ec9b955599ad916c56bc
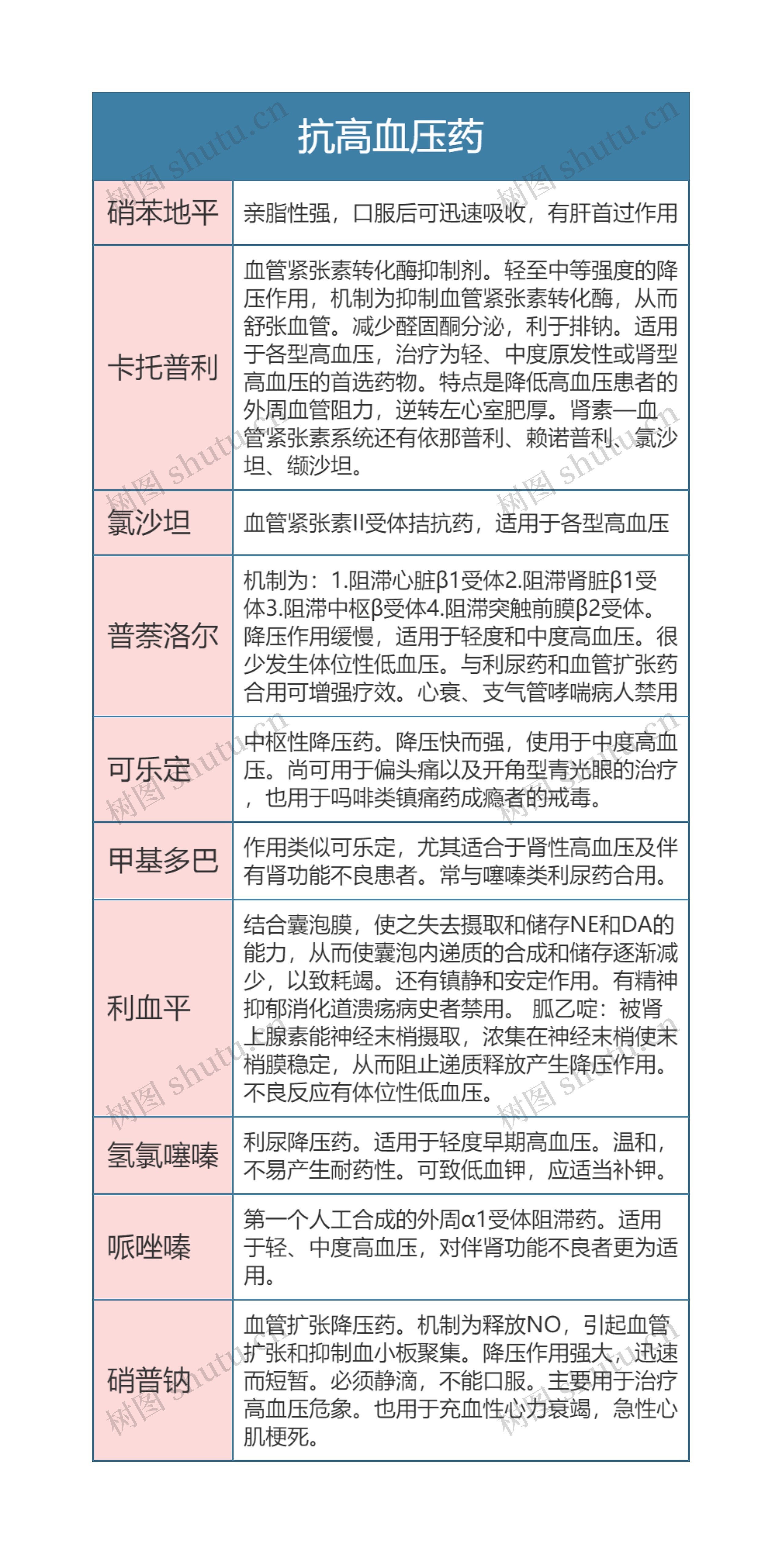
抗高血压药思维导图模板大纲
亲脂性强,口服后可迅速吸收,有肝首过作用
血管紧张素转化酶抑制剂。轻至中等强度的降压作用,机制为抑制血管紧张素转化酶,从而舒张血管。减少醛固酮分泌,利于排钠。适用于各型高血压,治疗为轻、中度原发性或肾型高血压的首选药物。特点是降低高血压患者的外周血管阻力,逆转左心室肥厚。肾素—血管紧张素系统还有依那普利、赖诺普利、氯沙坦、缬沙坦。
血管紧张素II受体拮抗药,适用于各型高血压
机制为:1.阻滞心脏β1受体2.阻滞肾脏β1受体3.阻滞中枢β受体4.阻滞突触前膜β2受体。降压作用缓慢,适用于轻度和中度高血压。很少发生体位性低血压。与利尿药和血管扩张药合用可增强疗效。心衰、支气管哮喘病人禁用
中枢性降压药。降压快而强,使用于中度高血压。尚可用于偏头痛以及开角型青光眼的治疗,也用于吗啡类镇痛药成瘾者的戒毒。
作用类似可乐定,尤其适合于肾性高血压及伴有肾功能不良患者。常与噻嗪类利尿药合用。
结合囊泡膜,使之失去摄取和储存NE和DA的能力,从而使囊泡内递质的合成和储存逐渐减少,以致耗竭。还有镇静和安定作用。有精神抑郁消化道溃疡病史者禁用。 胍乙啶:被肾上腺素能神经末梢摄取,浓集在神经末梢使末梢膜稳定,从而阻止递质释放产生降压作用。不良反应有体位性低血压。
利尿降压药。适用于轻度早期高血压。温和,不易产生耐药性。可致低血钾,应适当补钾。
第一个人工合成的外周α1受体阻滞药。适用于轻、中度高血压,对伴肾功能不良者更为适用。
血管扩张降压药。机制为释放NO,引起血管扩张和抑制血小板聚集。降压作用强大,迅速而短暂。必须静滴,不能口服。主要用于治疗高血压危象。也用于充血性心力衰竭,急性心肌梗死。


树图思维导图提供 CD8+T细胞的能量代谢与抗肿瘤免疫 在线思维导图免费制作,点击“编辑”按钮,可对 CD8+T细胞的能量代谢与抗肿瘤免疫 进行在线思维导图编辑,本思维导图属于思维导图模板主题,文件编号是:42a6320ae3aa37ad1fcd290ee45a5b0b


树图思维导图提供 止血药介绍 在线思维导图免费制作,点击“编辑”按钮,可对 止血药介绍 进行在线思维导图编辑,本思维导图属于思维导图模板主题,文件编号是:d1613d2357e809e7375ddcb10ebcb06b