
本思维导图主要总结大学法律科目刑法基础知识:时效
树图思维导图提供 刑法基础知识点:时效思维导图 在线思维导图免费制作,点击“编辑”按钮,可对 刑法基础知识点:时效思维导图 进行在线思维导图编辑,本思维导图属于思维导图模板主题,文件编号是:8d26bfd225668a1c011b9bca59cf1d73
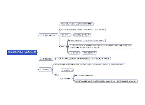
刑法基础知识点:时效思维导图模板大纲
犯罪经过这些期限不再追诉;
(一)法定最高刑为不满5年有期徒刑的,经过5年,
(二)法定最高刑为5年以上不满10年有期徒刑的,经过10年;
(三)法定最高刑为10年以上有期徒刑的,经过15年;
(四)法定最高刑为无期徒刑、死刑的,经过20年。如果20年以后认为必须追诉的,须报请最高人民检察院核准.
期限的理解要注意:
1.“不满”不含本数。
2.法定最高刑的理解:
指犯罪所应适用的相应幅度的最高刑,而不是法条的最高刑。
3.只有最高刑为无期徒刑、死刑的,才存在追诉期满后,重新追诉的问题。
4.经过20年需追诉的,经最高人民检察院批准。
从犯罪之日起计算,有连续或继续状态的,从犯罪行为终了之日开始计算。
追诉期间又犯新罪的,前罪的追诉时效从犯后罪之日起重新计算。这只是指前罪而言的,新罪时效的计算不受影响。
指在追诉时效进行期间,因发生法律规定的事由,导致追诉时效停止计算,也即不受追诉时效的限制。
2.适用情形:
(1)已立案而犯罪人逃避侦查审判的,永远能追诉。立案和逃避两者缺一不可。
(2)被害人控告,应立案而未立案的。

树图思维导图提供 刑法基础知识点:刑事责任年龄思维导图 在线思维导图免费制作,点击“编辑”按钮,可对 刑法基础知识点:刑事责任年龄思维导图 进行在线思维导图编辑,本思维导图属于思维导图模板主题,文件编号是:d4a1049152f7d50da575ec1452a9c56d

树图思维导图提供 刑法基础知识点:实质的一罪思维导图 在线思维导图免费制作,点击“编辑”按钮,可对 刑法基础知识点:实质的一罪思维导图 进行在线思维导图编辑,本思维导图属于思维导图模板主题,文件编号是:e232a6f7a78e5447b4cefd2ec66e8919