
本思维导图主要介绍国家计算机考试WEB知识点对象作用域
树图思维导图提供 计算机二级WEB知识点对象作用域 在线思维导图免费制作,点击“编辑”按钮,可对 计算机二级WEB知识点对象作用域 进行在线思维导图编辑,本思维导图属于思维导图模板主题,文件编号是:e566e6bd90bdd32105e9304a20af7040
计算机二级WEB知识点对象作用域:思维导图模板大纲
ServletContext、HttpSession、HttpServletRequest
Stringvalue=application.getInitParam(key);
生命周期监听器(ServletContextListener)
属性改变监听器(ServletContextAttributeListener)
生命周期监听器(HttpSessionListener)
属性改变监听器(HttpSessionAttributeListener)
对象绑定监听器(HttpSessionBindingListener)
生命周期监听器(ServletRequestListener)
属性改变监听器(ServletRequestAttributeListener)
listener
listener-class/listener-class
/listener
如何实现过滤器:
开发和配置过滤器的步骤
注意:
doFilter(ServletRequestrequest,ServletResponseresponse,FilterChainfilterChain)
filterChain.doFilter(request,response);位置
配置过滤器:
url-pattern*.htmlurl-patternservlet-name
过滤器的优先级:
先url-pattern再servlet-name,前后顺序决定过滤顺序
过滤链:
FilterChainchain.doFilter(ServletRequestrequest,ServletResponseresponse)出现的位置

树图思维导图提供 计算机二级WEB知识点HTTP的基本概念与交互模型 在线思维导图免费制作,点击“编辑”按钮,可对 计算机二级WEB知识点HTTP的基本概念与交互模型 进行在线思维导图编辑,本思维导图属于思维导图模板主题,文件编号是:0e346ad14c6cbebc611dd194bf407c28

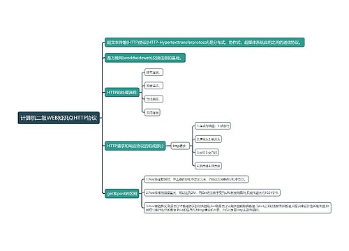
树图思维导图提供 计算机二级WEB知识点HTTP协议 在线思维导图免费制作,点击“编辑”按钮,可对 计算机二级WEB知识点HTTP协议 进行在线思维导图编辑,本思维导图属于思维导图模板主题,文件编号是:210f6c1f9e8137a07657a086034f0703