
本思维导图主要总结计算机一级计算机基础及MsOffice应用知识点数据在计算机中的表示
树图思维导图提供 计算机一级知识点数据在计算机中的表示思维导图 在线思维导图免费制作,点击“编辑”按钮,可对 计算机一级知识点数据在计算机中的表示思维导图 进行在线思维导图编辑,本思维导图属于思维导图模板主题,文件编号是:7caa898d91de2901d316d6f8c4d149f4
计算机一级知识点数据在计算机中的表示思维导图模板大纲
信息:
information,各种事物变化和特征的反映,事物之间的联系与相互作用的表征。
如语言文字,图像图形,数值,声音,符号等
使用二进制“0”与“1”两个数码。
模拟数据与数字数据的转换:
ad/da
1),比特(bit)
数据的最小单位,用“0”与“1”两个数码表示,每一个数码占一位。
2),字节(Byte),
8为二进制组成(1 Byte=8 bit),
千字节 1KB=1024 B=210B
兆字节 1MB=1024 KB=220B
吉字节 1GB=1024 MB=230B
太字节 1TB=1024 GB=240B
3,字长
计算机的主要指标,反映建设的计算能力和计算精度。
字长越长计算机的数据处理速度越快。
8位,16位,32位,64位,128位。
1,进位计数制
2,R进制转换为十进制
在一个数的个位、十位、百位、千位等上的数字乘上他们的权,才可以表示他的实际值。
将R进制是按劝展开求和即可得到相应的十进制数,实现R进制转换为十进制。
3,十进制转换为R进制
十进制转换为R进制时,将此数值分成整数和小数两部分分别进行转换,然后再拼接起来即可。
字符包括细纹字符(字母、数字、各种符号)和中文字符,及所有不可做算术运算的数据。
1,西文字符的编码
ASCII--美国信息交换标准码.7位或8位吗2个版本。期中7位ASCII码用7为 二进制数表示一个字符的编码,共有128个不停的编码值
如
字符SP 编码 0100000,
CR 编码 0001101
DEL 编码 1111111
BS 编码 0001000
2,汉字的编码
GB-2312-80国家汉字编码标准,将6736个汉字分为2级,一级汉字有3775个,二级有3008个,
3,汉字的处理过程
汉字输入-输入码-国际码-机内码-地址吗-字形码-汉字输出。

树图思维导图提供 计算机一级知识点数制的基本概念思维导图 在线思维导图免费制作,点击“编辑”按钮,可对 计算机一级知识点数制的基本概念思维导图 进行在线思维导图编辑,本思维导图属于思维导图模板主题,文件编号是:df369daf58f7211906d6885cddd4ccd9

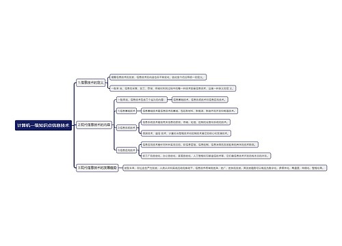
树图思维导图提供 计算机一级知识点信息技术思维导图 在线思维导图免费制作,点击“编辑”按钮,可对 计算机一级知识点信息技术思维导图 进行在线思维导图编辑,本思维导图属于思维导图模板主题,文件编号是:ca057263987f8e327bb42ccb5ba4e4bf