
本章节讲述了中华民国的创建的知识点,主要内容包括概况和《中华民国临时约法》等
树图思维导图提供 人教版八年级历史上册第十章思维导图 在线思维导图免费制作,点击“编辑”按钮,可对 人教版八年级历史上册第十章思维导图 进行在线思维导图编辑,本思维导图属于思维导图模板主题,文件编号是:367db3495ca6f20c75c74fc62ca90cf4
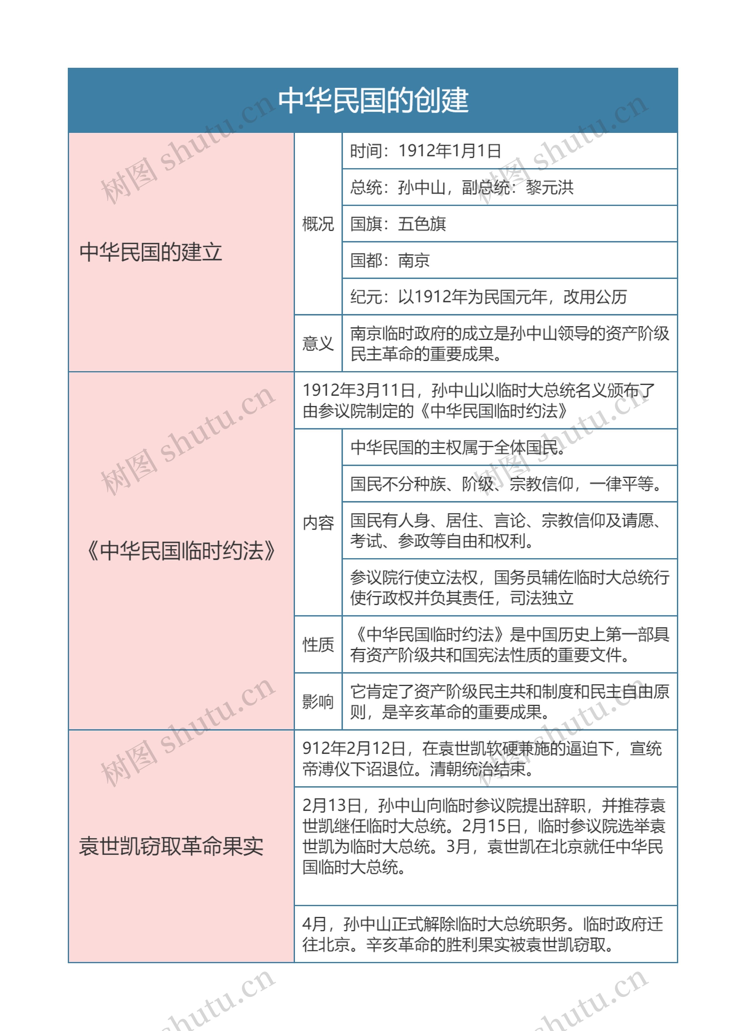
中华民国的创建思维导图模板大纲
概况
时间:1912年1月1日
总统:孙中山,副总统:黎元洪
国旗:五色旗
国都:南京
纪元:以1912年为民国元年,改用公历
意义
南京临时政府的成立是孙中山领导的资产阶级民主革命的重要成果。
1912年3月11日,孙中山以临时大总统名义颁布了由参议院制定的《中华民国临时约法》
内容
中华民国的主权属于全体国民。
国民不分种族、阶级、宗教信仰,一律平等。
国民有人身、居住、言论、宗教信仰及请愿、考试、参政等自由和权利。
参议院行使立法权,国务员辅佐临时大总统行使行政权并负其责任,司法独立
性质
《中华民国临时约法》是中国历史上第一部具有资产阶级共和国宪法性质的重要文件。
影响
它肯定了资产阶级民主共和制度和民主自由原则,是辛亥革命的重要成果。
912年2月12日,在袁世凯软硬兼施的逼迫下,宣统帝溥仪下诏退位。清朝统治结束。
2月13日,孙中山向临时参议院提出辞职,并推荐袁世凯继任临时大总统。2月15日,临时参议院选举袁世凯为临时大总统。3月,袁世凯在北京就任中华民国临时大总统。
4月,孙中山正式解除临时大总统职务。临时政府迁往北京。辛亥革命的胜利果实被袁世凯窃取。


树图思维导图提供 北京鲁迅博物馆 在线思维导图免费制作,点击“编辑”按钮,可对 北京鲁迅博物馆 进行在线思维导图编辑,本思维导图属于思维导图模板主题,文件编号是:46dd5fb39ac0566fc4fa2033f0feb486


树图思维导图提供 如何从大历史观学习中国历史 在线思维导图免费制作,点击“编辑”按钮,可对 如何从大历史观学习中国历史 进行在线思维导图编辑,本思维导图属于思维导图模板主题,文件编号是:5a22832470b2860422e8670dd763724d