
本章节讲述了马基雅弗利的行政思想的知识点,主要内容包括简介和重大贡献以及行政思想
树图思维导图提供 行政专业 马基雅弗利的行政思想思维导图 在线思维导图免费制作,点击“编辑”按钮,可对 行政专业 马基雅弗利的行政思想思维导图 进行在线思维导图编辑,本思维导图属于思维导图模板主题,文件编号是:ed282716b806a66baf2ca17ffcb82573
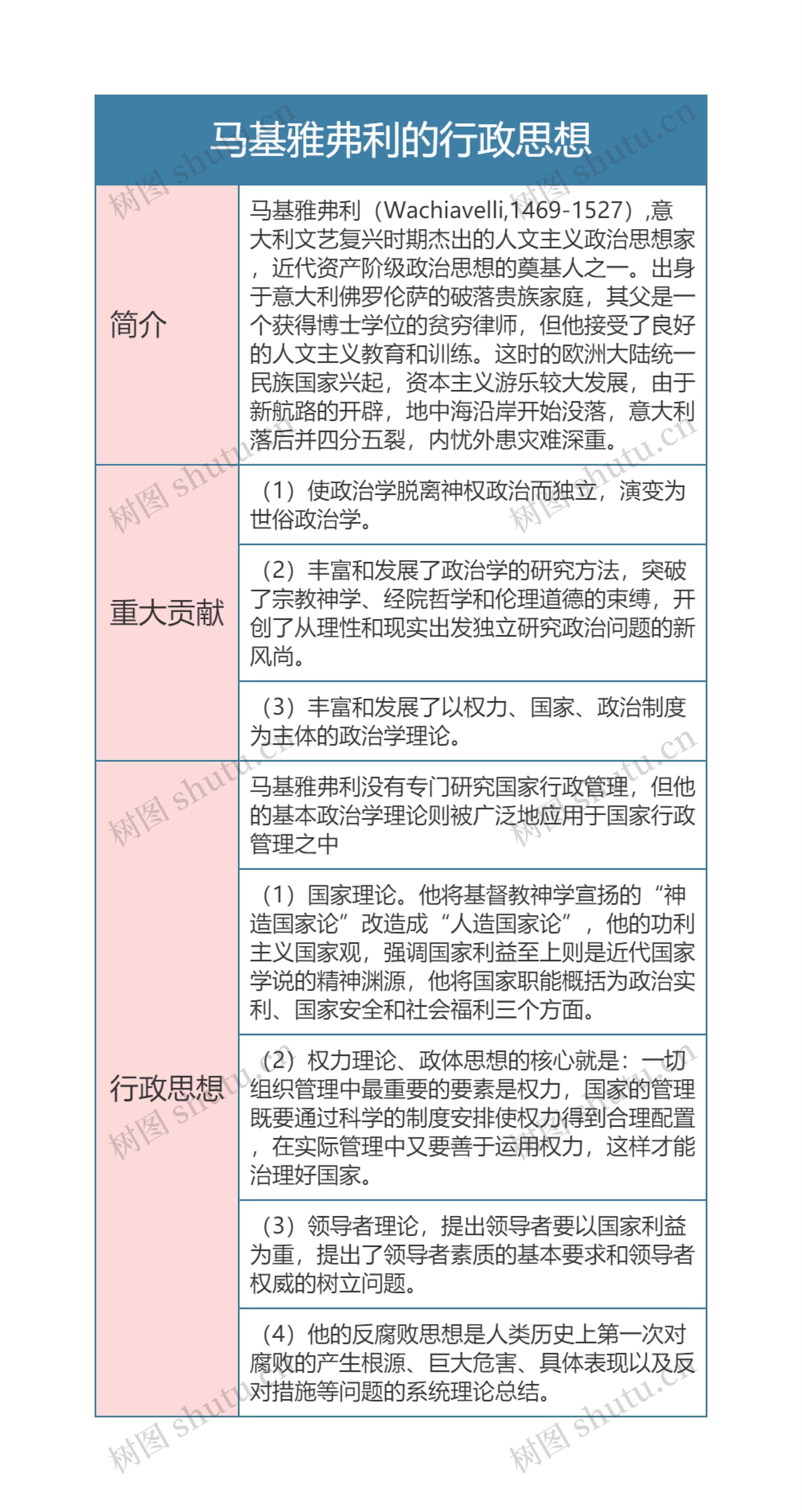
马基雅弗利的行政思想思维导图模板大纲
马基雅弗利(Wachiavelli,1469-1527),意大利文艺复兴时期杰出的人文主义政治思想家,近代资产阶级政治思想的奠基人之一。出身于意大利佛罗伦萨的破落贵族家庭,其父是一个获得博士学位的贫穷律师,但他接受了良好的人文主义教育和训练。这时的欧洲大陆统一民族国家兴起,资本主义游乐较大发展,由于新航路的开辟,地中海沿岸开始没落,意大利落后并四分五裂,内忧外患灾难深重。
(1)使政治学脱离神权政治而独立,演变为世俗政治学。
(2)丰富和发展了政治学的研究方法,突破了宗教神学、经院哲学和伦理道德的束缚,开创了从理性和现实出发独立研究政治问题的新风尚。
(3)丰富和发展了以权力、国家、政治制度为主体的政治学理论。
马基雅弗利没有专门研究国家行政管理,但他的基本政治学理论则被广泛地应用于国家行政管理之中
(1)国家理论。他将基督教神学宣扬的“神造国家论”改造成“人造国家论”,他的功利主义国家观,强调国家利益至上则是近代国家学说的精神渊源,他将国家职能概括为政治实利、国家安全和社会福利三个方面。
(2)权力理论、政体思想的核心就是:一切组织管理中最重要的要素是权力,国家的管理既要通过科学的制度安排使权力得到合理配置,在实际管理中又要善于运用权力,这样才能治理好国家。
(3)领导者理论,提出领导者要以国家利益为重,提出了领导者素质的基本要求和领导者权威的树立问题。
(4)他的反腐败思想是人类历史上第一次对腐败的产生根源、巨大危害、具体表现以及反对措施等问题的系统理论总结。


树图思维导图提供 904名中国成年人第三磨牙相关知识、态度、行为和病史的横断面调查 在线思维导图免费制作,点击“编辑”按钮,可对 904名中国成年人第三磨牙相关知识、态度、行为和病史的横断面调查 进行在线思维导图编辑,本思维导图属于思维导图模板主题,文件编号是:10b9a8a2dd2fb4593f8130ef16c320fc


树图思维导图提供 9.战斗的基督教 在线思维导图免费制作,点击“编辑”按钮,可对 9.战斗的基督教 进行在线思维导图编辑,本思维导图属于思维导图模板主题,文件编号是:33d168acd0cd9f767f809c7a5df86e3a