
传统文化是在长期历史发展中形成并保留在现实生活中的、具有相对稳定性的文化。这次小编给大家整理了高中政治必修三知识点传统文化的继承思维导图,供大家阅读参考。
树图思维导图提供 高中政治必修三传统文化的继承思维导图 在线思维导图免费制作,点击“编辑”按钮,可对 高中政治必修三传统文化的继承思维导图 进行在线思维导图编辑,本思维导图属于思维导图模板主题,文件编号是:b883eac3a472e5c4efae23f7c619f07d
高中政治必修三知识点传统文化的继承思维导图模板大纲
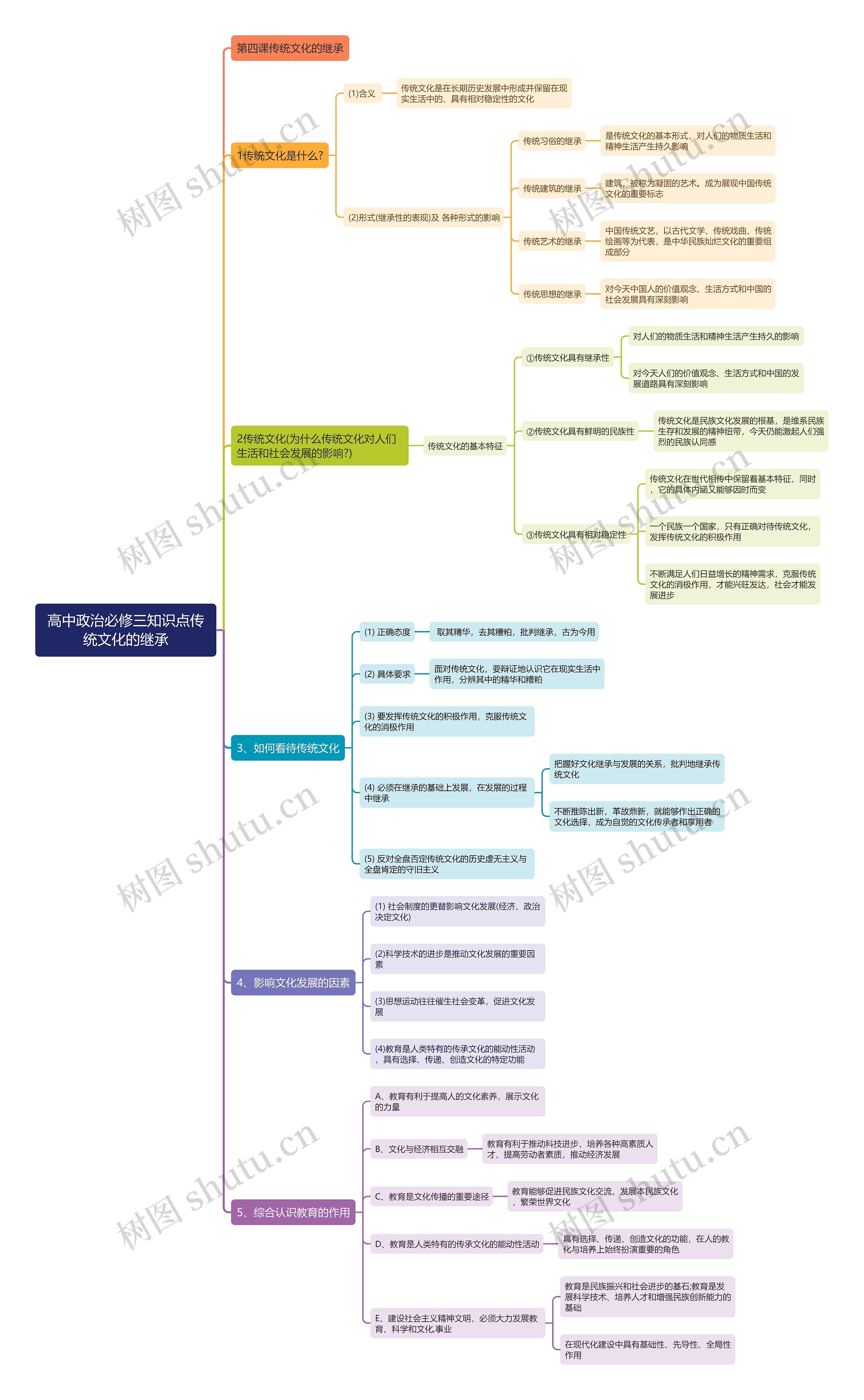
第四课传统文化的继承
(1)含义
传统文化是在长期历史发展中形成并保留在现实生活中的、具有相对稳定性的文化
(2)形式(继承性的表现)及 各种形式的影响
传统习俗的继承
是传统文化的基本形式,对人们的物质生活和精神生活产生持久影响
传统建筑的继承
建筑,被称为凝固的艺术。成为展现中国传统文化的重要标志
传统艺术的继承
中国传统文艺,以古代文学、传统戏曲、传统绘画等为代表,是中华民族灿烂文化的重要组成部分
传统思想的继承
对今天中国人的价值观念、生活方式和中国的社会发展具有深刻影响
传统文化的基本特征
①传统文化具有继承性
对人们的物质生活和精神生活产生持久的影响
对今天人们的价值观念、生活方式和中国的发展道路具有深刻影响
②传统文化具有鲜明的民族性
传统文化是民族文化发展的根基,是维系民族生存和发展的精神纽带,今天仍能激起人们强烈的民族认同感
③传统文化具有相对稳定性
传统文化在世代相传中保留着基本特征,同时,它的具体内涵又能够因时而变
一个民族一个国家,只有正确对待传统文化,发挥传统文化的积极作用
不断满足人们日益增长的精神需求,克服传统文化的消极作用,才能兴旺发达,社会才能发展进步
(1) 正确态度
取其精华,去其糟粕,批判继承,古为今用
(2) 具体要求
面对传统文化,要辩证地认识它在现实生活中作用,分辨其中的精华和糟粕
(3) 要发挥传统文化的积极作用,克服传统文化的消极作用
(4) 必须在继承的基础上发展,在发展的过程中继承
把握好文化继承与发展的关系,批判地继承传统文化
不断推陈出新,革故鼎新,就能够作出正确的文化选择,成为自觉的文化传承者和享用者
(5) 反对全盘否定传统文化的历史虚无主义与全盘肯定的守旧主义
(1) 社会制度的更替影响文化发展(经济、政治决定文化)
(2)科学技术的进步是推动文化发展的重要因素
(3)思想运动往往催生社会变革,促进文化发展
(4)教育是人类特有的传承文化的能动性活动,具有选择、传递、创造文化的特定功能
A、教育有利于提高人的文化素养,展示文化的力量
B、文化与经济相互交融
教育有利于推动科技进步,培养各种高素质人才、提高劳动者素质,推动经济发展
C、教育是文化传播的重要途径
教育能够促进民族文化交流,发展本民族文化,繁荣世界文化
D、教育是人类特有的传承文化的能动性活动
具有选择、传递、创造文化的功能,在人的教化与培养上始终扮演重要的角色
E、建设社会主义精神文明,必须大力发展教育、科学和文化,事业
教育是民族振兴和社会进步的基石;教育是发展科学技术、培养人才和增强民族创新能力的基础
在现代化建设中具有基础性、先导性、全局性作用


树图思维导图提供 904名中国成年人第三磨牙相关知识、态度、行为和病史的横断面调查 在线思维导图免费制作,点击“编辑”按钮,可对 904名中国成年人第三磨牙相关知识、态度、行为和病史的横断面调查 进行在线思维导图编辑,本思维导图属于思维导图模板主题,文件编号是:10b9a8a2dd2fb4593f8130ef16c320fc


树图思维导图提供 Linux 网络基础知识 在线思维导图免费制作,点击“编辑”按钮,可对 Linux 网络基础知识 进行在线思维导图编辑,本思维导图属于思维导图模板主题,文件编号是:199680f0e48eac8a1aeaadb90447d4f4