
竞品分析SWOT 分析法总结概括思维导图
树图思维导图提供 竞品分析SWOT 分析法 在线思维导图免费制作,点击“编辑”按钮,可对 竞品分析SWOT 分析法 进行在线思维导图编辑,本思维导图属于思维导图模板主题,文件编号是:8508e651789910b514144b35b8cd1f6f
竞品分析SWOT 分析法思维导图模板大纲
SWOT 分析是竞品分析的一种常用方法,通过 SWOT 分析得出优势、 劣势、机会、威胁,以便制定竞争策略。
S-Strengths(优势):
组织机构的内部因素,与竞争对手相比我们的优势
包括:
有利的竞争态势;充足的财政来源;良好的企业形象;技术力量;规模经济;产品质量;市场份额;成本优势;广告优势等
W-Weaknesses(劣势):
组织机构的内部因素,。与竞争对手相比,我们的不足
包括:
设备老化;管理混乱;缺少关键技术;研究开发落后;资金短缺;经营不善;产品积压;竞争力差等
O-Opportunities(机会):
组织机构的外部因素,与竞争对手相比,我们的胜出机会
包括:
新产品;新市场;新需求;外国市场壁垒解除;竞争对手失误等
T-Threats(威胁):
织机构的外部因素,与竞争对手相比,我们的威胁
包括:
新的竞争对手;替代产品增多;市场紧缩;行业政策变化;经济衰退;客户偏好改变;突发事件等
需要分析公司或个人的竞争能力,并以此制定出相应策略。
第一步:确认当前的战略是什么?
第二步:确认企业外部环境的变化可以配合使用波特五力或者 PEST
第三步:根据企业资源组合情况,确认企业的关键能力和关键限制
第四步:按照通用矩阵或类似的方式打分评价,把识别出的所有优势分成两组,分的时候以两个原则为基础:它们是与行业中潜在的机会有关,还是与潜在的威胁有关。用同样的办法把所有的劣势分成两组,一组与机会有关,另一组与威胁有关
第五步:将结果在 SWOT 分析图上定位或者用 SWOT 分析表,将刚才的优势和劣势按机会和威胁分别填入表格。
第六步:进行战略分析
通过 SWOT 分析,可以帮助企业把资源和行动聚集在自己的强项和有最多机会的地方,并让企业的战略变得明朗,同行可以与其他的市场分析工具结合使用。
这个方式不适用于产品的改进。

树图思维导图提供 产品分析SWOT分析法 在线思维导图免费制作,点击“编辑”按钮,可对 产品分析SWOT分析法 进行在线思维导图编辑,本思维导图属于思维导图模板主题,文件编号是:c46b97c5980ad00d9a0b58baaf25f851

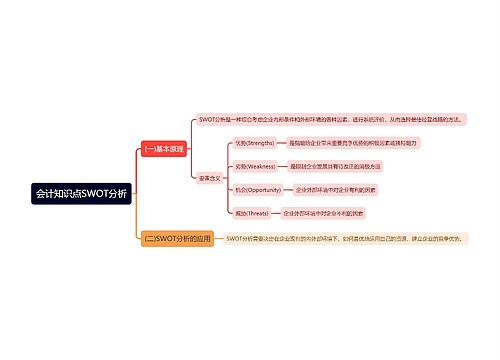
树图思维导图提供 会计知识点SWOT分析思维导图 在线思维导图免费制作,点击“编辑”按钮,可对 会计知识点SWOT分析思维导图 进行在线思维导图编辑,本思维导图属于思维导图模板主题,文件编号是:c4afc378ed0c8857227501b7b2af6918