
有关小学六年级下册第6课《骑鹅旅行记(节选)》课文解析及知识总结。
树图思维导图提供 六年级下册第6课《骑鹅旅行记(节选)》课文解析树形表格 在线思维导图免费制作,点击“编辑”按钮,可对 六年级下册第6课《骑鹅旅行记(节选)》课文解析树形表格 进行在线思维导图编辑,本思维导图属于思维导图模板主题,文件编号是:6ade811afa33a3c9465b23de92fd5111
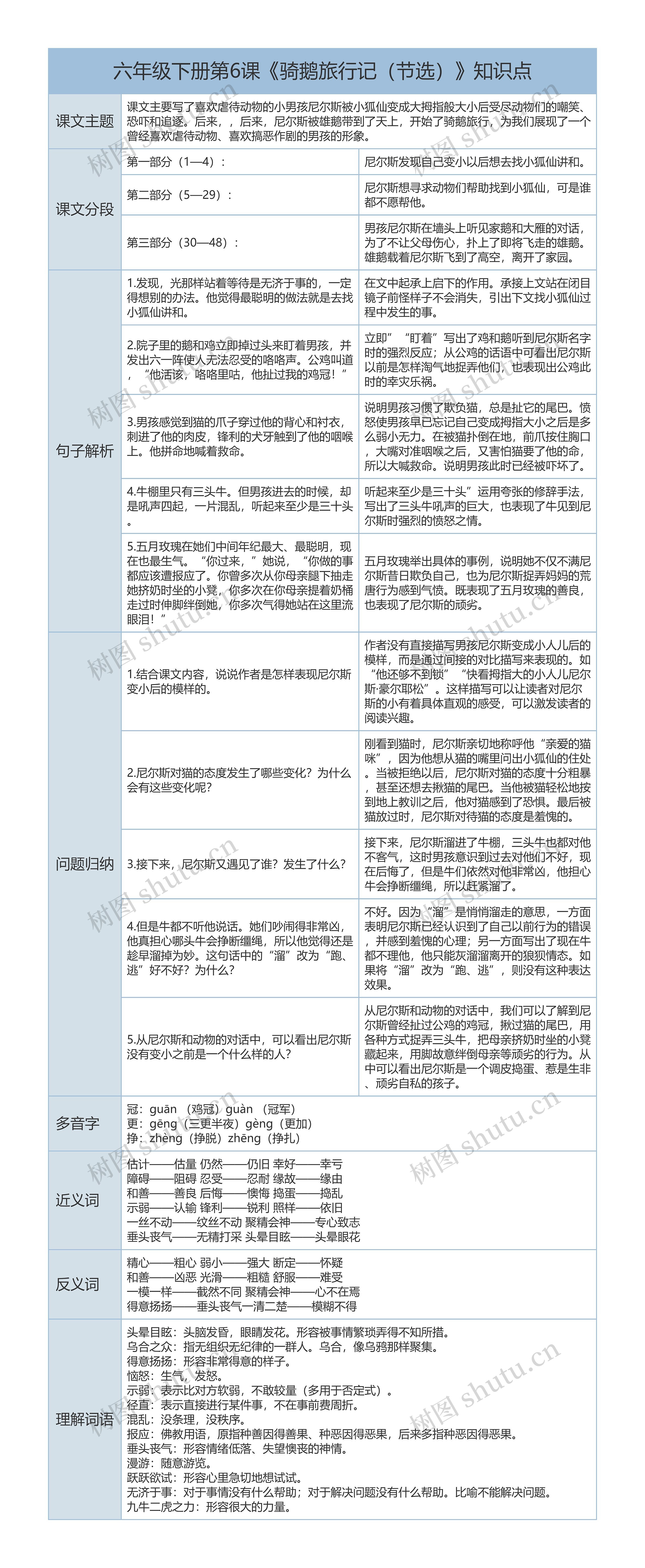
六年级下册第6课《骑鹅旅行记(节选)》知识点思维导图模板大纲
课文主要写了喜欢虐待动物的小男孩尼尔斯被小狐仙变成大拇指般大小后受尽动物们的嘲笑、恐吓和追逐。后来,,后来,尼尔斯被雄鹅带到了天上,开始了骑鹅旅行,为我们展现了一个曾经喜欢虐待动物、喜欢搞恶作剧的男孩的形象。
第一部分(1—4):
尼尔斯发现自己变小以后想去找小狐仙讲和。
第二部分(5—29):
尼尔斯想寻求动物们帮助找到小狐仙,可是谁都不愿帮他。
第三部分(30—48):
男孩尼尔斯在墙头上听见家鹅和大雁的对话,为了不让父母伤心,扑上了即将飞走的雄鹅。雄鹅载着尼尔斯飞到了高空,离开了家园。
1.发现,光那样站着等待是无济于事的,一定得想别的办法。他觉得最聪明的做法就是去找小狐仙讲和。
在文中起承上启下的作用。承接上文站在闭目镜子前怪样子不会消失,引出下文找小狐仙过程中发生的事。
2.院子里的鹅和鸡立即掉过头来盯着男孩,并发出六一阵使人无法忍受的咯咯声。公鸡叫道,“他活该,咯咯里咕,他扯过我的鸡冠!”
立即”“盯着”写出了鸡和鹅听到尼尔斯名字时的强烈反应;从公鸡的话语中可看出尼尔斯以前是怎样淘气地捉弄他们,也表现出公鸡此时的幸灾乐祸。
3.男孩感觉到猫的爪子穿过他的背心和衬衣,刺进了他的肉皮,锋利的犬牙触到了他的咽喉上。他拼命地喊着救命。
说明男孩习惯了欺负猫,总是扯它的尾巴。愤怒使男孩早已忘记自己变成拇指大小之后是多么弱小无力。在被猫扑倒在地,前爪按住胸口,大嘴对准咽喉之后,又害怕猫要了他的命,所以大喊救命。说明男孩此时已经被吓坏了。
4.牛棚里只有三头牛。但男孩进去的时候,却是吼声四起,一片混乱,听起来至少是三十头。
听起来至少是三十头”运用夸张的修辞手法,写出了三头牛吼声的巨大,也表现了牛见到尼尔斯时强烈的愤怒之情。
5.五月玫瑰在她们中间年纪最大、最聪明,现在也最生气。“你过来,”她说,“你做的事都应该遭报应了。你曾多次从你母亲腿下抽走她挤奶时坐的小凳,你多次在你母亲提着奶桶走过时伸脚绊倒她,你多次气得她站在这里流眼泪!”
五月玫瑰举出具体的事例,说明她不仅不满尼尔斯昔日欺负自己,也为尼尔斯捉弄妈妈的荒唐行为感到气愤。既表现了五月玫瑰的善良,也表现了尼尔斯的顽劣。
1.结合课文内容,说说作者是怎样表现尼尔斯变小后的模样的。
作者没有直接描写男孩尼尔斯变成小人儿后的模样,而是通过间接的对比描写来表现的。如“他还够不到锁”“快看拇指大的小人儿尼尔斯·豪尔耶松”。这样描写可以让读者对尼尔斯的小有着具体直观的感受,可以激发读者的阅读兴趣。
2.尼尔斯对猫的态度发生了哪些变化?为什么会有这些变化呢?
刚看到猫时,尼尔斯亲切地称呼他“亲爱的猫咪”,因为他想从猫的嘴里问出小狐仙的住处。当被拒绝以后,尼尔斯对猫的态度十分粗暴,甚至还想去揪猫的尾巴。当他被猫轻松地按到地上教训之后,他对猫感到了恐惧。最后被猫放过时,尼尔斯对待猫的态度是羞愧的。
3.接下来,尼尔斯又遇见了谁?发生了什么?
接下来,尼尔斯溜进了牛棚,三头牛也都对他不客气,这时男孩意识到过去对他们不好,现在后悔了,但是牛们依然对他非常凶,他担心牛会挣断缰绳,所以赶紧溜了。
4.但是牛都不听他说话。她们吵闹得非常凶,他真担心哪头牛会挣断缰绳,所以他觉得还是趁早溜掉为妙。这句话中的“溜”改为“跑、逃”好不好?为什么?
不好。因为“溜”是悄悄溜走的意思,一方面表明尼尔斯已经认识到了自己以前行为的错误,并感到羞愧的心理;另一方面写出了现在牛都不理他,他只能灰溜溜离开的狼狈情态。如果将“溜”改为“跑、逃”,则没有这种表达效果。
5.从尼尔斯和动物的对话中,可以看出尼尔斯没有变小之前是一个什么样的人?
从尼尔斯和动物的对话中,我们可以了解到尼尔斯曾经扯过公鸡的鸡冠,揪过猫的尾巴,用各种方式捉弄三头牛,把母亲挤奶时坐的小凳藏起来,用脚故意绊倒母亲等顽劣的行为。从中可以看出尼尔斯是一个调皮捣蛋、惹是生非、顽劣自私的孩子。
冠:ɡuān (鸡冠)ɡuàn (冠军) 更:gēng(三更半夜)gèng(更加) 挣:zhèng(挣脱)zhēng(挣扎)
估计——估量 仍然——仍旧 幸好——幸亏 障碍——阻碍 忍受——忍耐 缘故——缘由 和善——善良 后悔——懊悔 捣蛋——捣乱 示弱——认输 锋利——锐利 照样——依旧 一丝不动——纹丝不动 聚精会神——专心致志 垂头丧气——无精打采 头晕目眩——头晕眼花
精心——粗心 弱小——强大 断定——怀疑 和善——凶恶 光滑——粗糙 舒服——难受 一模一样——截然不同 聚精会神——心不在焉 得意扬扬——垂头丧气一清二楚——模糊不得
头晕目眩:头脑发昏,眼睛发花。形容被事情繁琐弄得不知所措。 乌合之众:指无组织无纪律的一群人。乌合,像乌鸦那样聚集。 得意扬扬:形容非常得意的样子。 恼怒:生气,发怒。 示弱:表示比对方软弱,不敢较量(多用于否定式)。 径直:表示直接进行某件事,不在事前费周折。 混乱:没条理,没秩序。 报应:佛教用语,原指种善因得善果、种恶因得恶果,后来多指种恶因得恶果。 垂头丧气:形容情绪低落、失望懊丧的神情。 漫游:随意游览。 跃跃欲试:形容心里急切地想试试。 无济于事:对于事情没有什么帮助;对于解决问题没有什么帮助。比喻不能解决问题。 九牛二虎之力:形容很大的力量。


树图思维导图提供 六年级语文下册第17课《他们那时候多有趣啊》课文解析树形表格 在线思维导图免费制作,点击“编辑”按钮,可对 六年级语文下册第17课《他们那时候多有趣啊》课文解析树形表格 进行在线思维导图编辑,本思维导图属于思维导图模板主题,文件编号是:a2a8042c4518103c1cdfcbba45e77790


树图思维导图提供 小学语文六年级下册16《表里的生物》课文解析树形表格 在线思维导图免费制作,点击“编辑”按钮,可对 小学语文六年级下册16《表里的生物》课文解析树形表格 进行在线思维导图编辑,本思维导图属于思维导图模板主题,文件编号是:b6802cb6e66b60f81c12ee0da1f727bf