
执业药师《西药一》第8章:常见的药源性疾病思维导图
树图思维导图提供 执业药师《西药一》第8章:常见的药源性疾病 在线思维导图免费制作,点击“编辑”按钮,可对 执业药师《西药一》第8章:常见的药源性疾病 进行在线思维导图编辑,本思维导图属于思维导图模板主题,文件编号是:e4d63cca2e2ff80fa9fa89b393c19190
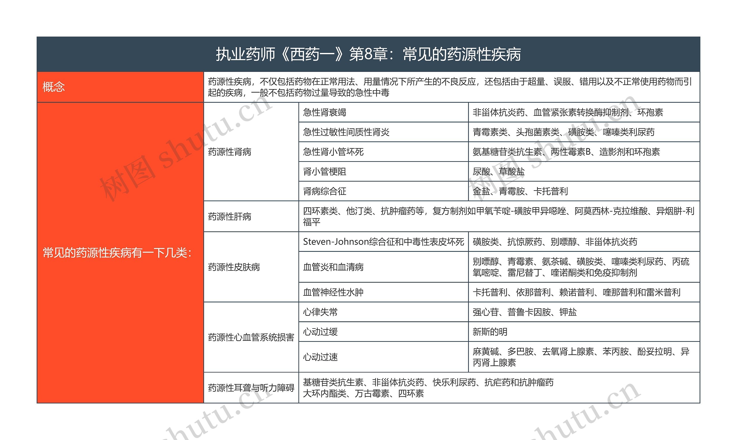
执业药师《西药一》第8章:常见的药源性疾病思维导图模板大纲
药源性疾病,不仅包括药物在正常用法、用量情况下所产生的不良反应,还包括由于超量、误服、错用以及不正常使用药物而引起的疾病,一般不包括药物过量导致的急性中毒
药源性肾病
急性肾衰竭
非甾体抗炎药、血管紧张素转换酶抑制剂、环孢素
急性过敏性间质性肾炎
青霉素类、头孢菌素类、磺胺类、噻嗪类利尿药
急性肾小管坏死
氨基糖苷类抗生素、两性霉素B、造影剂和环孢素
肾小管梗阻
尿酸、草酸盐
肾病综合征
金盐、青霉胺、卡托普利
药源性肝病
四环素类、他汀类、抗肿瘤药等,复方制剂如甲氧苄啶-磺胺甲异噁唑、阿莫西林-克拉维酸、异烟肼-利福平
药源性皮肤病
Steven-Johnson综合征和中毒性表皮坏死
磺胺类、抗惊厥药、别嘌醇、非甾体抗炎药
血管炎和血清病
别嘌醇、青霉素、氨茶碱、磺胺类、噻嗪类利尿药、丙硫氧嘧啶、雷尼替丁、喹诺酮类和免疫抑制剂
血管神经性水肿
卡托普利、依那普利、赖诺普利、喹那普利和雷米普利
药源性心血管系统损害
心律失常
强心苷、普鲁卡因胺、钾盐
心动过缓
新斯的明
心动过速
麻黄碱、多巴胺、去氧肾上腺素、苯丙胺、酚妥拉明、异丙肾上腺素
药源性耳聋与听力障碍
基糖苷类抗生素、非甾体抗炎药、快乐利尿药、抗疟药和抗肿瘤药 大环内酯类、万古霉素、四环素

树图思维导图提供 执业药师《西药一》第9章:药物的体内动力学过程 在线思维导图免费制作,点击“编辑”按钮,可对 执业药师《西药一》第9章:药物的体内动力学过程 进行在线思维导图编辑,本思维导图属于思维导图模板主题,文件编号是:12b199019b3e0fa4a510b564c12fd766

树图思维导图提供 执业药师《西药一》第5章:速释技术与速释原理 在线思维导图免费制作,点击“编辑”按钮,可对 执业药师《西药一》第5章:速释技术与速释原理 进行在线思维导图编辑,本思维导图属于思维导图模板主题,文件编号是:0922d25cd59962d2a37c5106f9330dc4