
本章节讲述了股东代表诉讼制度的知识点,主要内容包括股东代表诉讼制度的概念和资格 以及前置程序
树图思维导图提供 商法 股东代表诉讼制度思维导图 在线思维导图免费制作,点击“编辑”按钮,可对 商法 股东代表诉讼制度思维导图 进行在线思维导图编辑,本思维导图属于思维导图模板主题,文件编号是:6a67e9f388ef951a18d94e04ddf82d63
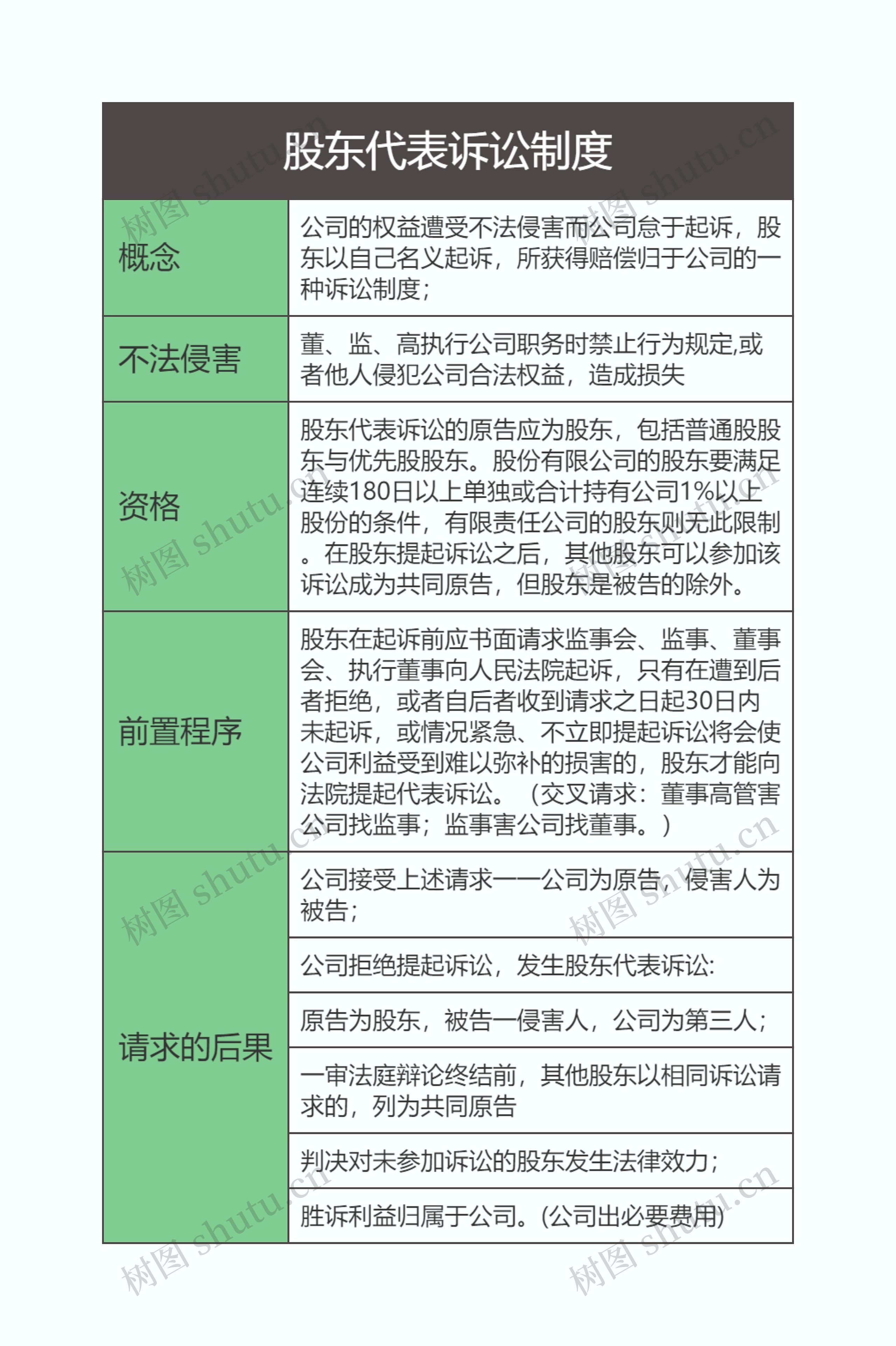
股东代表诉讼制度思维导图模板大纲
公司的权益遭受不法侵害而公司怠于起诉,股东以自己名义起诉,所获得赔偿归于公司的一种诉讼制度;
董、监、高执行公司职务时禁止行为规定,或者他人侵犯公司合法权益,造成损失
股东代表诉讼的原告应为股东,包括普通股股东与优先股股东。股份有限公司的股东要满足连续180日以上单独或合计持有公司1%以上股份的条件,有限责任公司的股东则无此限制。在股东提起诉讼之后,其他股东可以参加该诉讼成为共同原告,但股东是被告的除外。
股东在起诉前应书面请求监事会、监事、董事会、执行董事向人民法院起诉,只有在遭到后者拒绝,或者自后者收到请求之日起30日内未起诉,或情况紧急、不立即提起诉讼将会使公司利益受到难以弥补的损害的,股东才能向法院提起代表诉讼。(交叉请求:董事高管害公司找监事;监事害公司找董事。)
公司接受上述请求一一公司为原告,侵害人为被告;
公司拒绝提起诉讼,发生股东代表诉讼:
原告为股东,被告一侵害人,公司为第三人;
一审法庭辩论终结前,其他股东以相同诉讼请求的,列为共同原告
判决对未参加诉讼的股东发生法律效力;
胜诉利益归属于公司。(公司出必要费用)


树图思维导图提供 商法 增资与减资思维导图 在线思维导图免费制作,点击“编辑”按钮,可对 商法 增资与减资思维导图 进行在线思维导图编辑,本思维导图属于思维导图模板主题,文件编号是:bef92dcc70137a0be006dad64d9bc06a


树图思维导图提供 商法 出资责任思维导图 在线思维导图免费制作,点击“编辑”按钮,可对 商法 出资责任思维导图 进行在线思维导图编辑,本思维导图属于思维导图模板主题,文件编号是:7a7cbbdaa5f4c64c6e379de15b78e78f