
本章节主要讲述的内容是淀粉样变与粘液样变以及病理性色素沉着等知识点归纳总结
树图思维导图提供 病理学 淀粉样变与粘液样变思维导图 在线思维导图免费制作,点击“编辑”按钮,可对 病理学 淀粉样变与粘液样变思维导图 进行在线思维导图编辑,本思维导图属于思维导图模板主题,文件编号是:020b43c58529baee1738a823dd2b6027
淀粉样变与粘液样变思维导图模板大纲
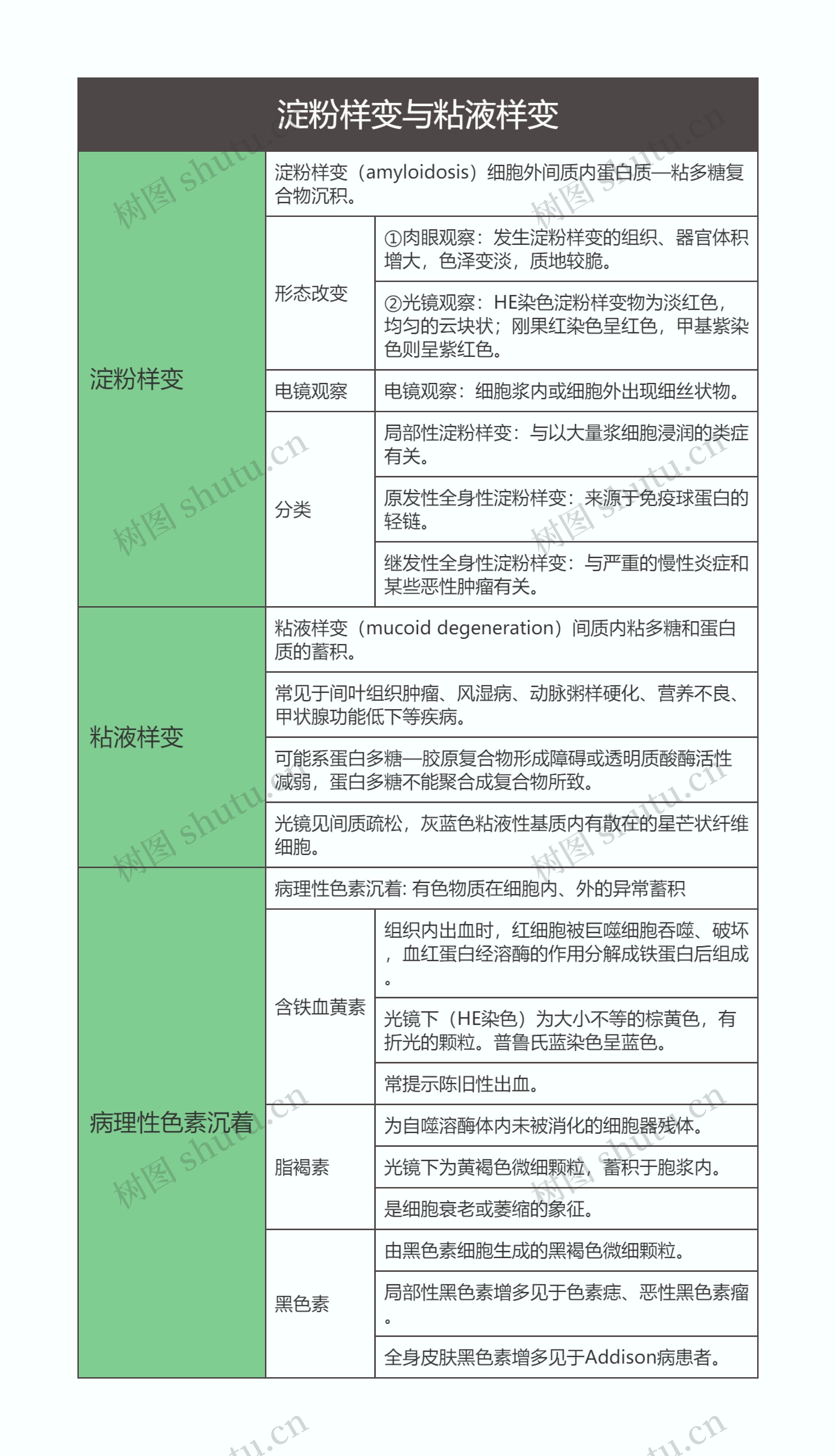
淀粉样变(amyloidosis)细胞外间质内蛋白质—粘多糖复合物沉积。
形态改变
①肉眼观察:发生淀粉样变的组织、器官体积增大,色泽变淡,质地较脆。
②光镜观察:HE染色淀粉样变物为淡红色,均匀的云块状;刚果红染色呈红色,甲基紫染色则呈紫红色。
电镜观察
电镜观察:细胞浆内或细胞外出现细丝状物。
分类
局部性淀粉样变:与以大量浆细胞浸润的类症有关。
原发性全身性淀粉样变:来源于免疫球蛋白的轻链。
继发性全身性淀粉样变:与严重的慢性炎症和某些恶性肿瘤有关。
粘液样变(mucoid degeneration)间质内粘多糖和蛋白质的蓄积。
常见于间叶组织肿瘤、风湿病、动脉粥样硬化、营养不良、甲状腺功能低下等疾病。
可能系蛋白多糖—胶原复合物形成障碍或透明质酸酶活性减弱,蛋白多糖不能聚合成复合物所致。
光镜见间质疏松,灰蓝色粘液性基质内有散在的星芒状纤维细胞。
病理性色素沉着: 有色物质在细胞内、外的异常蓄积
含铁血黄素
组织内出血时,红细胞被巨噬细胞吞噬、破坏,血红蛋白经溶酶的作用分解成铁蛋白后组成。
光镜下(HE染色)为大小不等的棕黄色,有折光的颗粒。普鲁氏蓝染色呈蓝色。
常提示陈旧性出血。
脂褐素
为自噬溶酶体内未被消化的细胞器残体。
光镜下为黄褐色微细颗粒,蓄积于胞浆内。
是细胞衰老或萎缩的象征。
黑色素
由黑色素细胞生成的黑褐色微细颗粒。
局部性黑色素增多见于色素痣、恶性黑色素瘤。
全身皮肤黑色素增多见于Addison病患者。


树图思维导图提供 9.战斗的基督教 在线思维导图免费制作,点击“编辑”按钮,可对 9.战斗的基督教 进行在线思维导图编辑,本思维导图属于思维导图模板主题,文件编号是:33d168acd0cd9f767f809c7a5df86e3a


树图思维导图提供 第六章 群体传播与组织传播_副本 在线思维导图免费制作,点击“编辑”按钮,可对 第六章 群体传播与组织传播_副本 进行在线思维导图编辑,本思维导图属于思维导图模板主题,文件编号是:1672f555831e7d9a3bb2cf2fb792cb49