
有关冀教版五下科学知识点精要(五)山脉、沙洲变化介绍。
树图思维导图提供 冀教版五下科学知识点精要(五)树形表格 在线思维导图免费制作,点击“编辑”按钮,可对 冀教版五下科学知识点精要(五)树形表格 进行在线思维导图编辑,本思维导图属于思维导图模板主题,文件编号是:f3daae12911ab2d8da117c0642d6870d
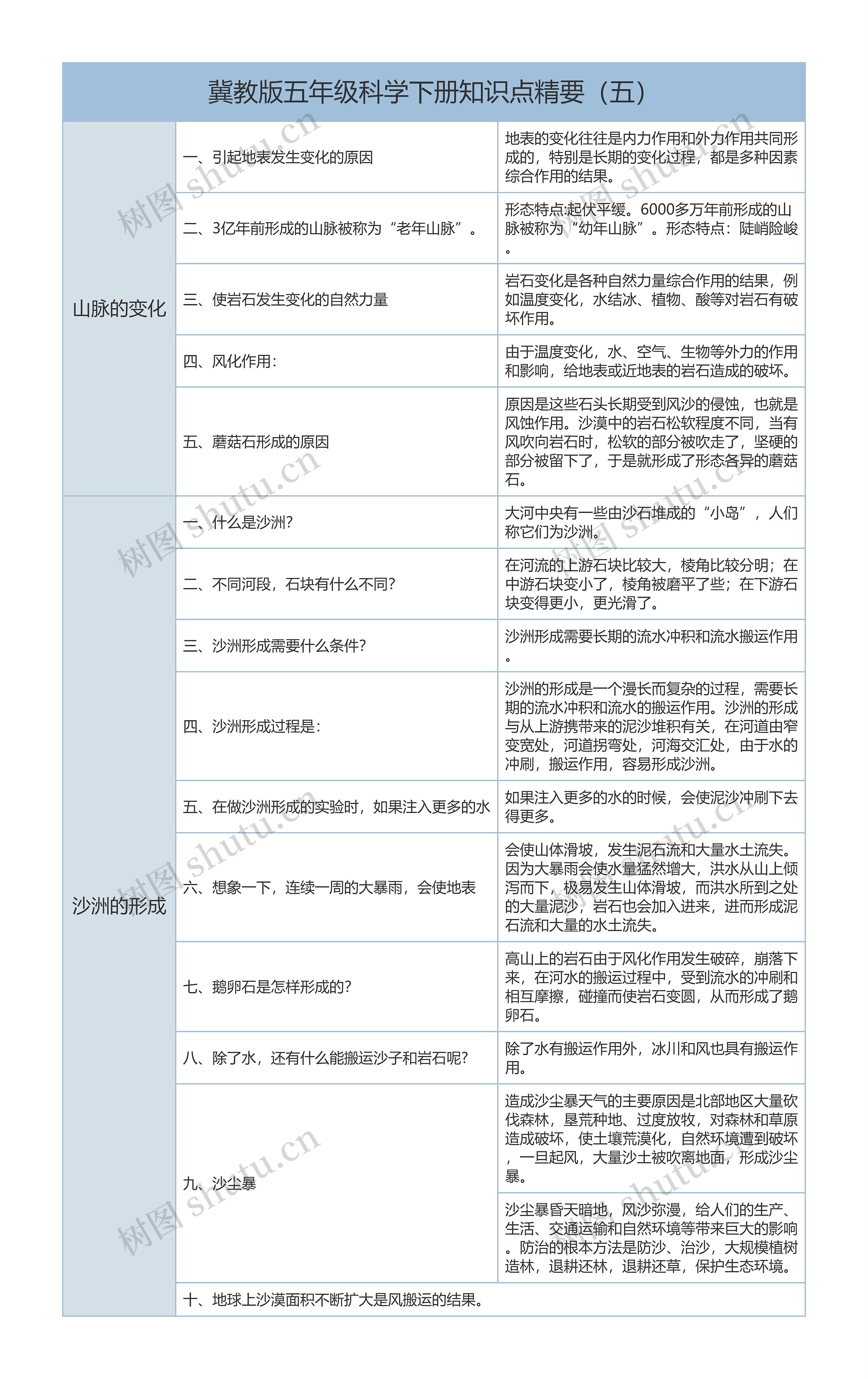
冀教版五年级科学下册知识点精要(五)思维导图模板大纲
一、引起地表发生变化的原因
地表的变化往往是内力作用和外力作用共同形成的,特别是长期的变化过程,都是多种因素综合作用的结果。
二、3亿年前形成的山脉被称为“老年山脉”。
形态特点:起伏平缓。6000多万年前形成的山脉被称为“幼年山脉”。形态特点:陡峭险峻。
三、使岩石发生变化的自然力量
岩石变化是各种自然力量综合作用的结果,例如温度变化,水结冰、植物、酸等对岩石有破坏作用。
四、风化作用:
由于温度变化,水、空气、生物等外力的作用和影响,给地表或近地表的岩石造成的破坏。
五、蘑菇石形成的原因
原因是这些石头长期受到风沙的侵蚀,也就是风蚀作用。沙漠中的岩石松软程度不同,当有风吹向岩石时,松软的部分被吹走了,坚硬的部分被留下了,于是就形成了形态各异的蘑菇石。
一、什么是沙洲?
大河中央有一些由沙石堆成的“小岛”,人们称它们为沙洲。
二、不同河段,石块有什么不同?
在河流的上游石块比较大,棱角比较分明;在中游石块变小了,棱角被磨平了些;在下游石块变得更小,更光滑了。
三、沙洲形成需要什么条件?
沙洲形成需要长期的流水冲积和流水搬运作用。
四、沙洲形成过程是:
沙洲的形成是一个漫长而复杂的过程,需要长期的流水冲积和流水的搬运作用。沙洲的形成与从上游携带来的泥沙堆积有关,在河道由窄变宽处,河道拐弯处,河海交汇处,由于水的冲刷,搬运作用,容易形成沙洲。
五、在做沙洲形成的实验时,如果注入更多的水
如果注入更多的水的时候,会使泥沙冲刷下去得更多。
六、想象一下,连续一周的大暴雨,会使地表
会使山体滑坡,发生泥石流和大量水土流失。因为大暴雨会使水量猛然增大,洪水从山上倾泻而下,极易发生山体滑坡,而洪水所到之处的大量泥沙,岩石也会加入进来,进而形成泥石流和大量的水土流失。
七、鹅卵石是怎样形成的?
高山上的岩石由于风化作用发生破碎,崩落下来,在河水的搬运过程中,受到流水的冲刷和相互摩擦,碰撞而使岩石变圆,从而形成了鹅卵石。
八、除了水,还有什么能搬运沙子和岩石呢?
除了水有搬运作用外,冰川和风也具有搬运作用。
九、沙尘暴
造成沙尘暴天气的主要原因是北部地区大量砍伐森林,垦荒种地、过度放牧,对森林和草原造成破坏,使土壤荒漠化,自然环境遭到破坏,一旦起风,大量沙土被吹离地面,形成沙尘暴。
沙尘暴昏天暗地,风沙弥漫,给人们的生产、生活、交通运输和自然环境等带来巨大的影响。防治的根本方法是防沙、治沙,大规模植树造林,退耕还林,退耕还草,保护生态环境。
十、地球上沙漠面积不断扩大是风搬运的结果。


树图思维导图提供 冀教版五下科学知识点(九)矿产资源树形表格 在线思维导图免费制作,点击“编辑”按钮,可对 冀教版五下科学知识点(九)矿产资源树形表格 进行在线思维导图编辑,本思维导图属于思维导图模板主题,文件编号是:6b69d5728845c6e4454793f0734459f3


树图思维导图提供 冀教版五年级科学下册知识点精要(八)树形表格 在线思维导图免费制作,点击“编辑”按钮,可对 冀教版五年级科学下册知识点精要(八)树形表格 进行在线思维导图编辑,本思维导图属于思维导图模板主题,文件编号是:4bb560460b3318801f213bfd7c220e6e