
有关六年级下语文第15课《真理诞生于一百个问号之后》课文解析。
树图思维导图提供 六年级下语文第15课《真理诞生于一百个问号之后》课文解析树形表格 在线思维导图免费制作,点击“编辑”按钮,可对 六年级下语文第15课《真理诞生于一百个问号之后》课文解析树形表格 进行在线思维导图编辑,本思维导图属于思维导图模板主题,文件编号是:abd8162293f5440a4574dab2813d2ad5
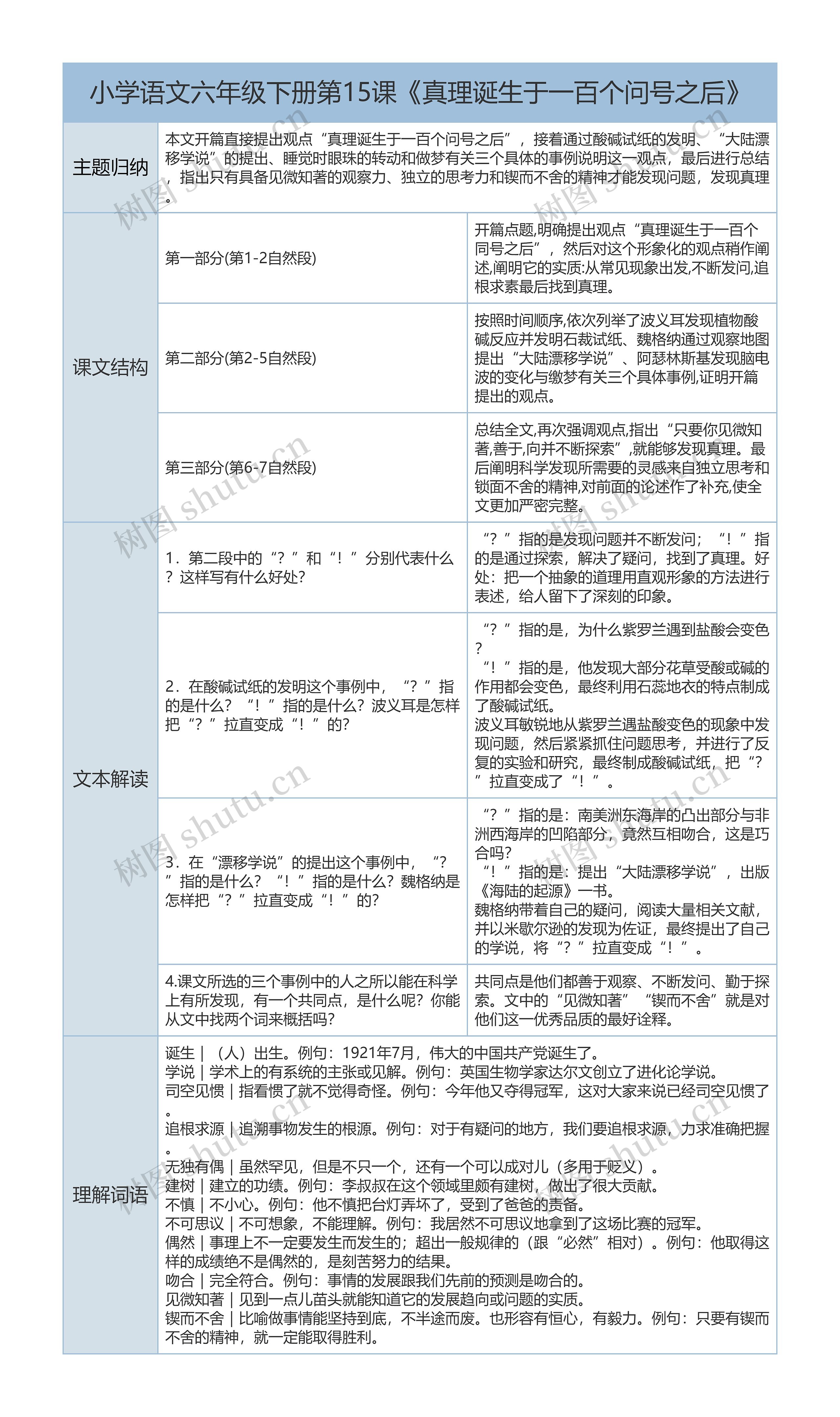
小学语文六年级下册第15课《真理诞生于一百个问号之后》思维导图模板大纲
本文开篇直接提出观点“真理诞生于一百个问号之后”,接着通过酸碱试纸的发明、“大陆漂移学说”的提出、睡觉时眼珠的转动和做梦有关三个具体的事例说明这一观点,最后进行总结,指出只有具备见微知著的观察力、独立的思考力和锲而不舍的精神才能发现问题,发现真理。
第一部分(第1-2自然段)
开篇点题,明确提出观点“真理诞生于一百个同号之后”,然后对这个形象化的观点稍作阐述,阐明它的实质:从常见现象出发,不断发问,追根求素最后找到真理。
第二部分(第2-5自然段)
按照时间顺序,依次列举了波义耳发现植物酸碱反应并发明石裁试纸、魏格纳通过观察地图提出“大陆漂移学说”、阿瑟林斯基发现脑电波的变化与缴梦有关三个具体事例,证明开篇提出的观点。
第三部分(第6-7自然段)
总结全文,再次强调观点,指出“只要你见微知著,善于,向并不断探索”,就能够发现真理。最后阐明科学发现所需要的灵感来自独立思考和锁面不舍的精神,对前面的论述作了补充,使全文更加严密完整。
1.第二段中的“?”和“!”分别代表什么?这样写有什么好处?
“?”指的是发现问题并不断发问;“!”指的是通过探索,解决了疑问,找到了真理。好处:把一个抽象的道理用直观形象的方法进行表述,给人留下了深刻的印象。
2.在酸碱试纸的发明这个事例中,“?”指的是什么?“!”指的是什么?波义耳是怎样把“?”拉直变成“!”的?
“?”指的是,为什么紫罗兰遇到盐酸会变色? “!”指的是,他发现大部分花草受酸或碱的作用都会变色,最终利用石蕊地衣的特点制成了酸碱试纸。 波义耳敏锐地从紫罗兰遇盐酸变色的现象中发现问题,然后紧紧抓住问题思考,并进行了反复的实验和研究,最终制成酸碱试纸,把“?”拉直变成了“!”。
3.在“漂移学说”的提出这个事例中,“?”指的是什么?“!”指的是什么?魏格纳是怎样把“?”拉直变成“!”的?
“?”指的是:南美洲东海岸的凸出部分与非洲西海岸的凹陷部分,竟然互相吻合,这是巧合吗? “!”指的是:提出“大陆漂移学说”,出版《海陆的起源》一书。 魏格纳带着自己的疑问,阅读大量相关文献,并以米歇尔逊的发现为佐证,最终提出了自己的学说,将“?”拉直变成“!”。
4.课文所选的三个事例中的人之所以能在科学上有所发现,有一个共同点,是什么呢?你能从文中找两个词来概括吗?
共同点是他们都善于观察、不断发问、勤于探索。文中的“见微知著”“锲而不舍”就是对他们这一优秀品质的最好诠释。
诞生|(人)出生。例句:1921年7月,伟大的中国共产党诞生了。 学说|学术上的有系统的主张或见解。例句:英国生物学家达尔文创立了进化论学说。 司空见惯|指看惯了就不觉得奇怪。例句:今年他又夺得冠军,这对大家来说已经司空见惯了。 追根求源|追溯事物发生的根源。例句:对于有疑问的地方,我们要追根求源,力求准确把握。 无独有偶|虽然罕见,但是不只一个,还有一个可以成对儿(多用于贬义)。 建树|建立的功绩。例句:李叔叔在这个领域里颇有建树,做出了很大贡献。 不慎|不小心。例句:他不慎把台灯弄坏了,受到了爸爸的责备。 不可思议|不可想象,不能理解。例句:我居然不可思议地拿到了这场比赛的冠军。 偶然|事理上不一定要发生而发生的;超出一般规律的(跟“必然”相对)。例句:他取得这样的成绩绝不是偶然的,是刻苦努力的结果。 吻合|完全符合。例句:事情的发展跟我们先前的预测是吻合的。 见微知著|见到一点儿苗头就能知道它的发展趋向或问题的实质。 锲而不舍|比喻做事情能坚持到底,不半途而废。也形容有恒心,有毅力。例句:只要有锲而不舍的精神,就一定能取得胜利。


树图思维导图提供 六年级语文下册第17课《他们那时候多有趣啊》课文解析树形表格 在线思维导图免费制作,点击“编辑”按钮,可对 六年级语文下册第17课《他们那时候多有趣啊》课文解析树形表格 进行在线思维导图编辑,本思维导图属于思维导图模板主题,文件编号是:a2a8042c4518103c1cdfcbba45e77790


树图思维导图提供 小学语文六年级下册16《表里的生物》课文解析树形表格 在线思维导图免费制作,点击“编辑”按钮,可对 小学语文六年级下册16《表里的生物》课文解析树形表格 进行在线思维导图编辑,本思维导图属于思维导图模板主题,文件编号是:b6802cb6e66b60f81c12ee0da1f727bf