
本张思维导图关于民事审判基本制度的主要知识点
树图思维导图提供 民事审判基本制度的思维导图 在线思维导图免费制作,点击“编辑”按钮,可对 民事审判基本制度的思维导图 进行在线思维导图编辑,本思维导图属于思维导图模板主题,文件编号是:e7131e7f5a0becb1ee9c2a0839c35cb1
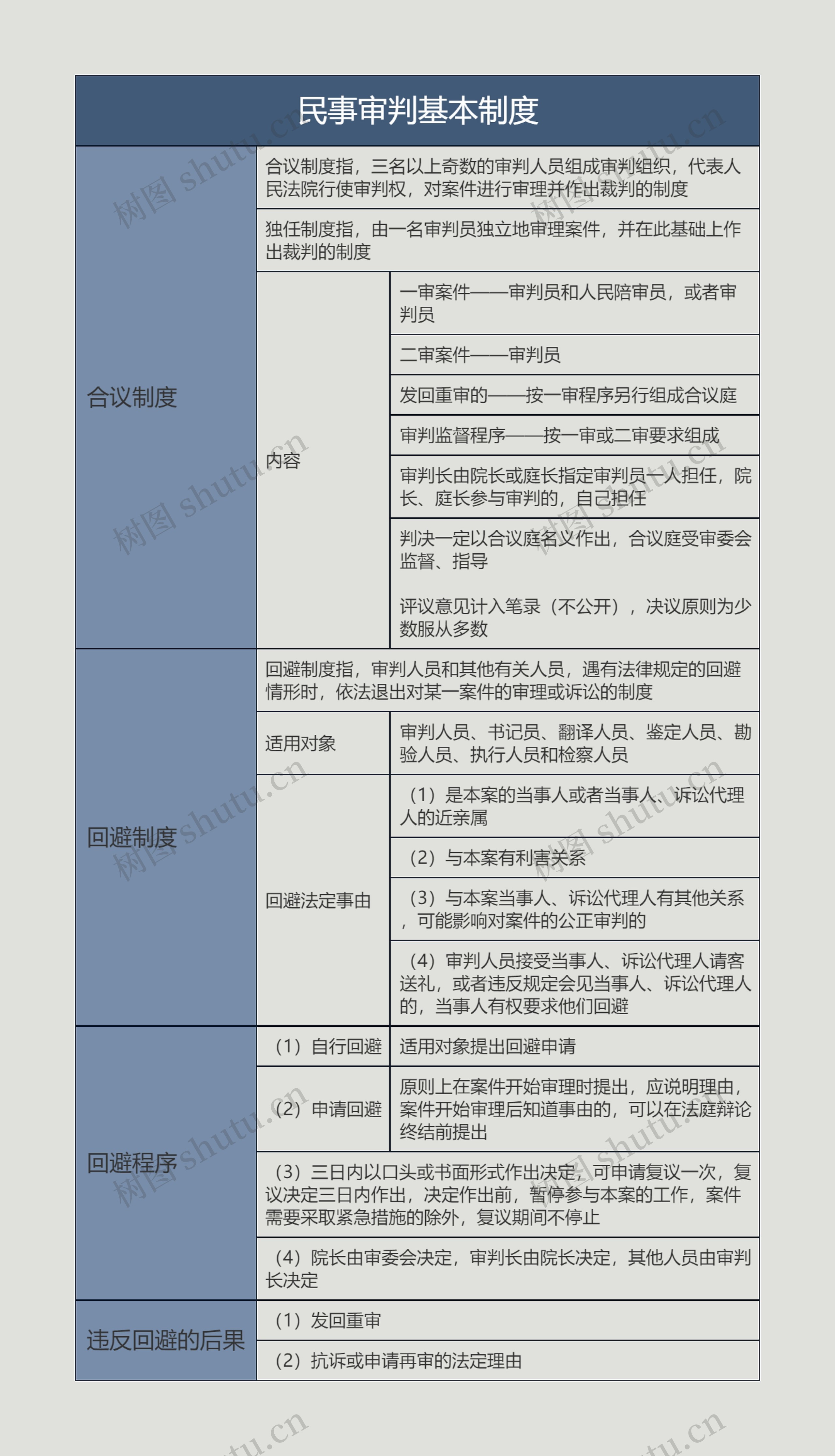
民事审判基本制度思维导图模板大纲
合议制度指,三名以上奇数的审判人员组成审判组织,代表人民法院行使审判权,对案件进行审理并作出裁判的制度
独任制度指,由一名审判员独立地审理案件,并在此基础上作出裁判的制度
内容
一审案件——审判员和人民陪审员,或者审判员
二审案件——审判员
发回重审的——按一审程序另行组成合议庭
审判监督程序——按一审或二审要求组成
审判长由院长或庭长指定审判员一人担任,院长、庭长参与审判的,自己担任
判决一定以合议庭名义作出,合议庭受审委会监督、指导 评议意见计入笔录(不公开),决议原则为少数服从多数
回避制度指,审判人员和其他有关人员,遇有法律规定的回避情形时,依法退出对某一案件的审理或诉讼的制度
适用对象
审判人员、书记员、翻译人员、鉴定人员、勘验人员、执行人员和检察人员
回避法定事由
(1)是本案的当事人或者当事人、诉讼代理人的近亲属
(2)与本案有利害关系
(3)与本案当事人、诉讼代理人有其他关系,可能影响对案件的公正审判的
(4)审判人员接受当事人、诉讼代理人请客送礼,或者违反规定会见当事人、诉讼代理人的,当事人有权要求他们回避
(1)自行回避
适用对象提出回避申请
(2)申请回避
原则上在案件开始审理时提出,应说明理由,案件开始审理后知道事由的,可以在法庭辩论终结前提出
(3)三日内以口头或书面形式作出决定,可申请复议一次,复议决定三日内作出,决定作出前,暂停参与本案的工作,案件需要采取紧急措施的除外,复议期间不停止
(4)院长由审委会决定,审判长由院长决定,其他人员由审判长决定
(1)发回重审
(2)抗诉或申请再审的法定理由


树图思维导图提供 904名中国成年人第三磨牙相关知识、态度、行为和病史的横断面调查 在线思维导图免费制作,点击“编辑”按钮,可对 904名中国成年人第三磨牙相关知识、态度、行为和病史的横断面调查 进行在线思维导图编辑,本思维导图属于思维导图模板主题,文件编号是:10b9a8a2dd2fb4593f8130ef16c320fc


树图思维导图提供 9.战斗的基督教 在线思维导图免费制作,点击“编辑”按钮,可对 9.战斗的基督教 进行在线思维导图编辑,本思维导图属于思维导图模板主题,文件编号是:33d168acd0cd9f767f809c7a5df86e3a