
本张思维导图关于商合伙以及商中间人的主要知识点
树图思维导图提供 商合伙以及商中间人的思维导图 在线思维导图免费制作,点击“编辑”按钮,可对 商合伙以及商中间人的思维导图 进行在线思维导图编辑,本思维导图属于思维导图模板主题,文件编号是:2cda2bcefad7f9208ee0a64272245116
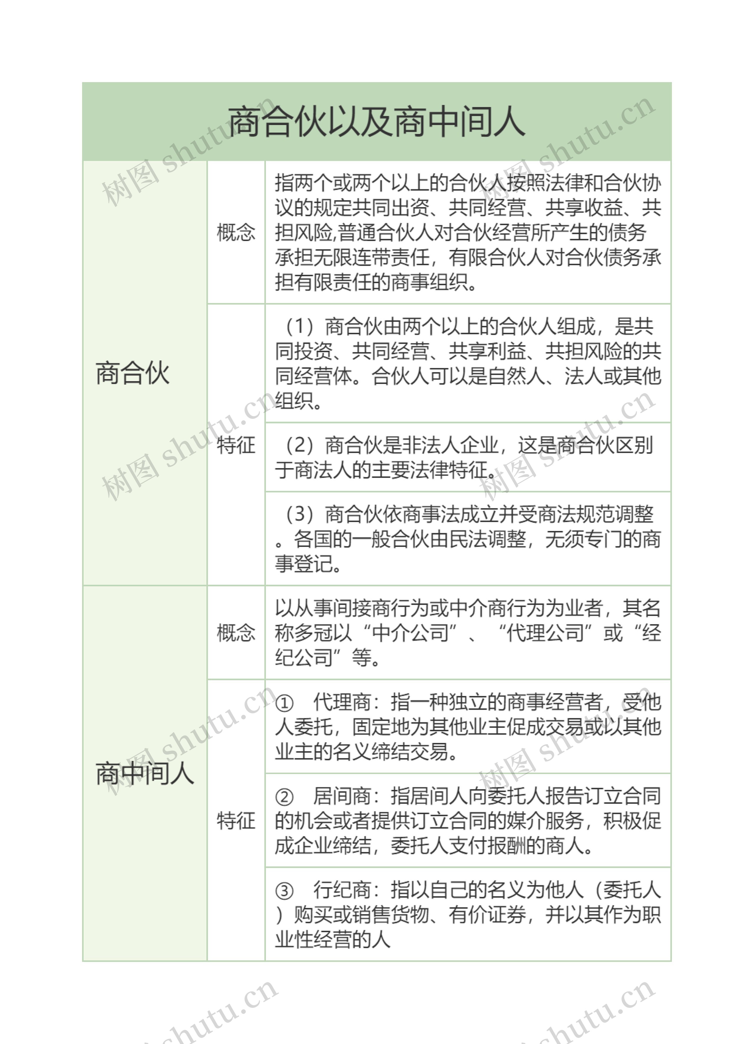
商合伙以及商中间人思维导图模板大纲
概念
指两个或两个以上的合伙人按照法律和合伙协议的规定共同出资、共同经营、共享收益、共担风险,普通合伙人对合伙经营所产生的债务承担无限连带责任,有限合伙人对合伙债务承担有限责任的商事组织。
特征
(1)商合伙由两个以上的合伙人组成,是共同投资、共同经营、共享利益、共担风险的共同经营体。合伙人可以是自然人、法人或其他组织。
(2)商合伙是非法人企业,这是商合伙区别于商法人的主要法律特征。
(3)商合伙依商事法成立并受商法规范调整。各国的一般合伙由民法调整,无须专门的商事登记。
概念
以从事间接商行为或中介商行为为业者,其名称多冠以“中介公司”、“代理公司”或“经纪公司”等。
特征
① 代理商:指一种独立的商事经营者,受他人委托,固定地为其他业主促成交易或以其他业主的名义缔结交易。
② 居间商:指居间人向委托人报告订立合同的机会或者提供订立合同的媒介服务,积极促成企业缔结,委托人支付报酬的商人。
③ 行纪商:指以自己的名义为他人(委托人)购买或销售货物、有价证券,并以其作为职业性经营的人


树图思维导图提供 埃隆·马斯克的商业版图 在线思维导图免费制作,点击“编辑”按钮,可对 埃隆·马斯克的商业版图 进行在线思维导图编辑,本思维导图属于思维导图模板主题,文件编号是:7464362ac911e8a334867bb3fc7a2346


树图思维导图提供 环境设计各业务版块流程图 在线思维导图免费制作,点击“编辑”按钮,可对 环境设计各业务版块流程图 进行在线思维导图编辑,本思维导图属于思维导图模板主题,文件编号是:bb759aacdf9404fdef4191a557718654