
本张思维导图关于商业名称的构成、选定、取得的主要知识点
树图思维导图提供 商业名称的构成、选定、取得的思维导图 在线思维导图免费制作,点击“编辑”按钮,可对 商业名称的构成、选定、取得的思维导图 进行在线思维导图编辑,本思维导图属于思维导图模板主题,文件编号是:befdfe08d30d176f006b7076914c5ae8
商业名称的构成、选定、取得思维导图模板大纲
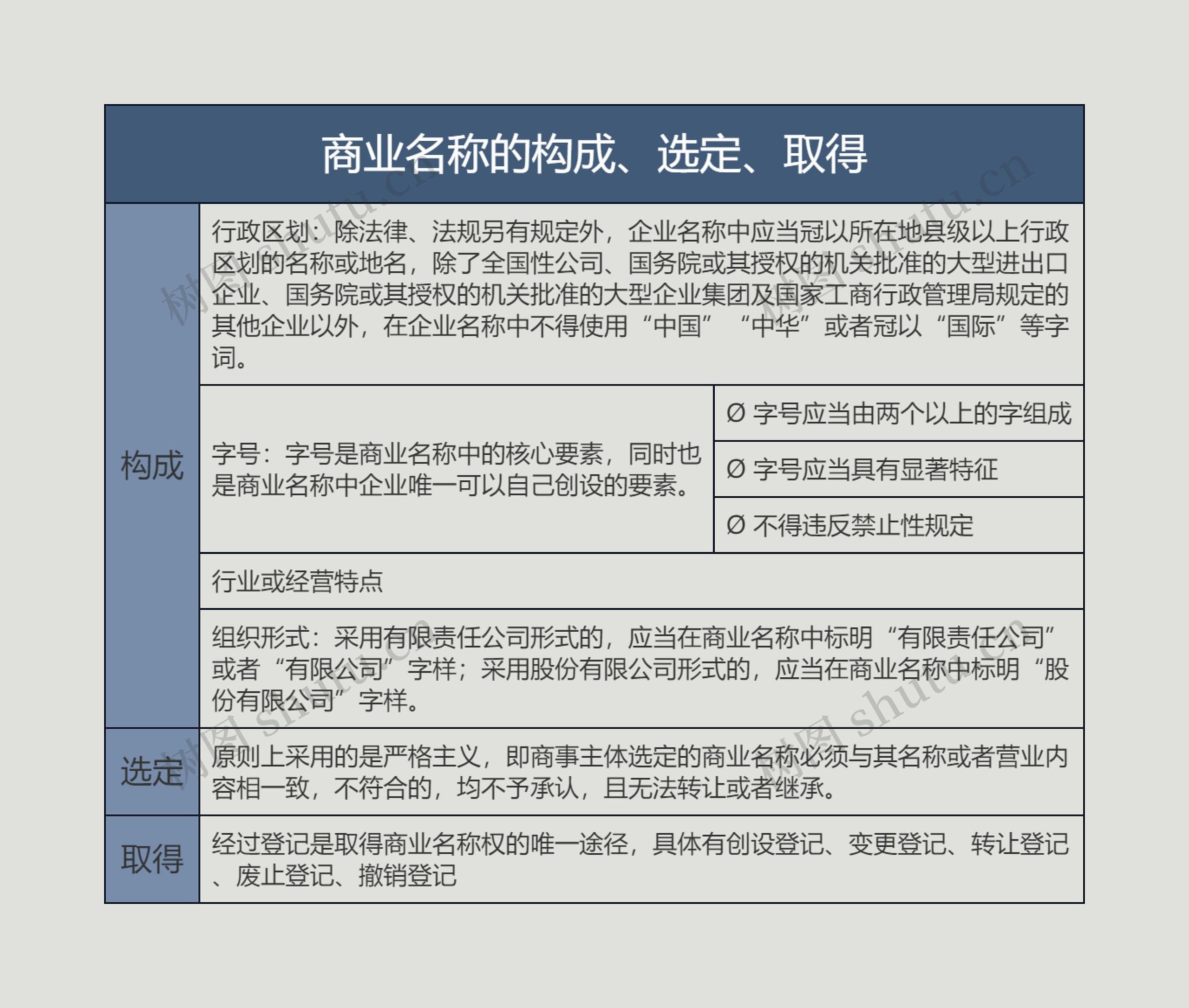
行政区划:除法律、法规另有规定外,企业名称中应当冠以所在地县级以上行政区划的名称或地名,除了全国性公司、国务院或其授权的机关批准的大型进出口企业、国务院或其授权的机关批准的大型企业集团及国家工商行政管理局规定的其他企业以外,在企业名称中不得使用“中国”“中华”或者冠以“国际”等字词。
字号:字号是商业名称中的核心要素,同时也是商业名称中企业唯一可以自己创设的要素。
Ø 字号应当由两个以上的字组成
Ø 字号应当具有显著特征
Ø 不得违反禁止性规定
行业或经营特点
组织形式:采用有限责任公司形式的,应当在商业名称中标明“有限责任公司”或者“有限公司”字样;采用股份有限公司形式的,应当在商业名称中标明“股份有限公司”字样。
原则上采用的是严格主义,即商事主体选定的商业名称必须与其名称或者营业内容相一致,不符合的,均不予承认,且无法转让或者继承。
经过登记是取得商业名称权的唯一途径,具体有创设登记、变更登记、转让登记、废止登记、撤销登记


树图思维导图提供 904名中国成年人第三磨牙相关知识、态度、行为和病史的横断面调查 在线思维导图免费制作,点击“编辑”按钮,可对 904名中国成年人第三磨牙相关知识、态度、行为和病史的横断面调查 进行在线思维导图编辑,本思维导图属于思维导图模板主题,文件编号是:10b9a8a2dd2fb4593f8130ef16c320fc


树图思维导图提供 9.战斗的基督教 在线思维导图免费制作,点击“编辑”按钮,可对 9.战斗的基督教 进行在线思维导图编辑,本思维导图属于思维导图模板主题,文件编号是:33d168acd0cd9f767f809c7a5df86e3a