
本章节讲述了合伙企业事务的执行的知识点,主要内容包括事务执行人和事务执行的形式及后果等
树图思维导图提供 商法 合伙企业事务的执行思维导图 在线思维导图免费制作,点击“编辑”按钮,可对 商法 合伙企业事务的执行思维导图 进行在线思维导图编辑,本思维导图属于思维导图模板主题,文件编号是:639ed6268f7781998af84a515f262bc7
合伙企业事务的执行思维导图模板大纲
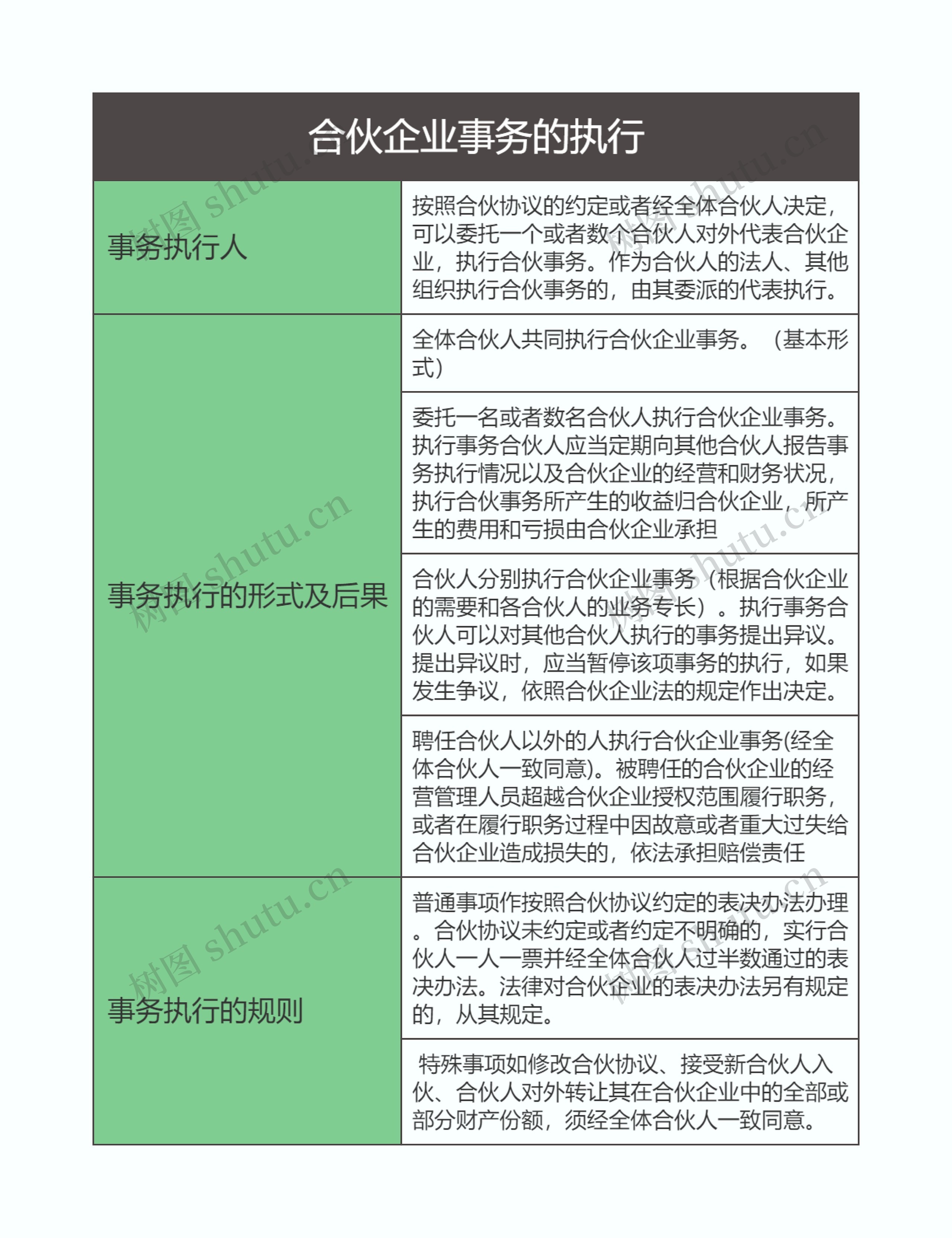
按照合伙协议的约定或者经全体合伙人决定,可以委托一个或者数个合伙人对外代表合伙企业,执行合伙事务。作为合伙人的法人、其他组织执行合伙事务的,由其委派的代表执行。
全体合伙人共同执行合伙企业事务。(基本形式)
委托一名或者数名合伙人执行合伙企业事务。执行事务合伙人应当定期向其他合伙人报告事务执行情况以及合伙企业的经营和财务状况,执行合伙事务所产生的收益归合伙企业,所产生的费用和亏损由合伙企业承担
合伙人分别执行合伙企业事务(根据合伙企业的需要和各合伙人的业务专长)。执行事务合伙人可以对其他合伙人执行的事务提出异议。提出异议时,应当暂停该项事务的执行,如果发生争议,依照合伙企业法的规定作出决定。
聘任合伙人以外的人执行合伙企业事务(经全体合伙人一致同意)。被聘任的合伙企业的经营管理人员超越合伙企业授权范围履行职务,或者在履行职务过程中因故意或者重大过失给合伙企业造成损失的,依法承担赔偿责任
普通事项作按照合伙协议约定的表决办法办理。合伙协议未约定或者约定不明确的,实行合伙人一人一票并经全体合伙人过半数通过的表决办法。法律对合伙企业的表决办法另有规定的,从其规定。
特殊事项如修改合伙协议、接受新合伙人入伙、合伙人对外转让其在合伙企业中的全部或部分财产份额,须经全体合伙人一致同意。


树图思维导图提供 商法 增资与减资思维导图 在线思维导图免费制作,点击“编辑”按钮,可对 商法 增资与减资思维导图 进行在线思维导图编辑,本思维导图属于思维导图模板主题,文件编号是:bef92dcc70137a0be006dad64d9bc06a


树图思维导图提供 商法 出资责任思维导图 在线思维导图免费制作,点击“编辑”按钮,可对 商法 出资责任思维导图 进行在线思维导图编辑,本思维导图属于思维导图模板主题,文件编号是:7a7cbbdaa5f4c64c6e379de15b78e78f