
本章节讲述了责任承担的知识点,主要内容包括利润分配和亏损分担以及债务承担
树图思维导图提供 商法 责任承担思维导图 在线思维导图免费制作,点击“编辑”按钮,可对 商法 责任承担思维导图 进行在线思维导图编辑,本思维导图属于思维导图模板主题,文件编号是:e9ba4904b72bb45722a2e6d58b64cd24
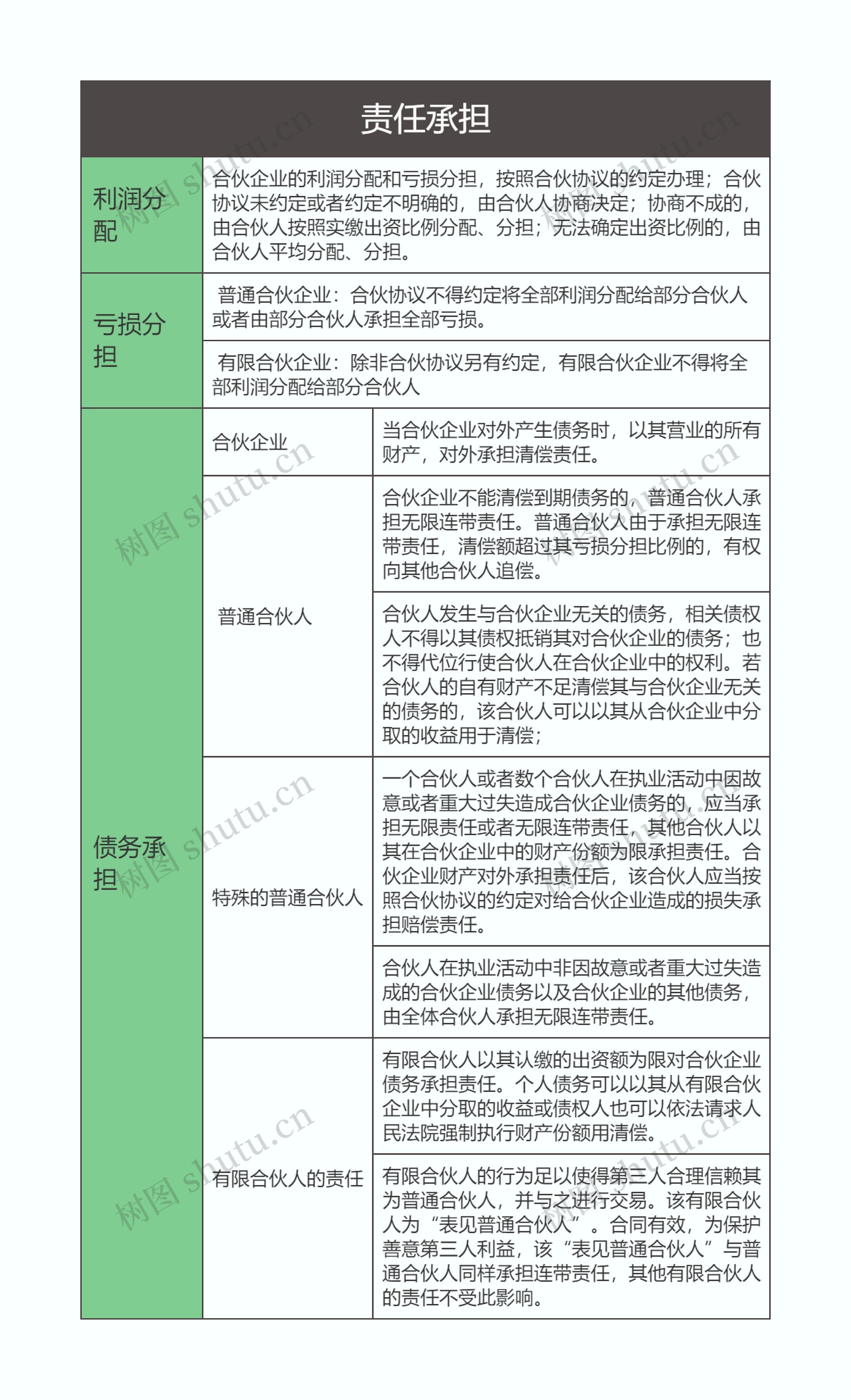
责任承担思维导图模板大纲
合伙企业的利润分配和亏损分担,按照合伙协议的约定办理;合伙协议未约定或者约定不明确的,由合伙人协商决定;协商不成的,由合伙人按照实缴出资比例分配、分担;无法确定出资比例的,由合伙人平均分配、分担。
普通合伙企业:合伙协议不得约定将全部利润分配给部分合伙人或者由部分合伙人承担全部亏损。
有限合伙企业:除非合伙协议另有约定,有限合伙企业不得将全部利润分配给部分合伙人
合伙企业
当合伙企业对外产生债务时,以其营业的所有财产,对外承担清偿责任。
普通合伙人
合伙企业不能清偿到期债务的,普通合伙人承担无限连带责任。普通合伙人由于承担无限连带责任,清偿额超过其亏损分担比例的,有权向其他合伙人追偿。
合伙人发生与合伙企业无关的债务,相关债权人不得以其债权抵销其对合伙企业的债务;也不得代位行使合伙人在合伙企业中的权利。若合伙人的自有财产不足清偿其与合伙企业无关的债务的,该合伙人可以以其从合伙企业中分取的收益用于清偿;
特殊的普通合伙人
一个合伙人或者数个合伙人在执业活动中因故意或者重大过失造成合伙企业债务的,应当承担无限责任或者无限连带责任,其他合伙人以其在合伙企业中的财产份额为限承担责任。合伙企业财产对外承担责任后,该合伙人应当按照合伙协议的约定对给合伙企业造成的损失承担赔偿责任。
合伙人在执业活动中非因故意或者重大过失造成的合伙企业债务以及合伙企业的其他债务,由全体合伙人承担无限连带责任。
有限合伙人的责任
有限合伙人以其认缴的出资额为限对合伙企业债务承担责任。个人债务可以以其从有限合伙企业中分取的收益或债权人也可以依法请求人民法院强制执行财产份额用清偿。
有限合伙人的行为足以使得第三人合理信赖其为普通合伙人,并与之进行交易。该有限合伙人为“表见普通合伙人”。合同有效,为保护善意第三人利益,该“表见普通合伙人”与普通合伙人同样承担连带责任,其他有限合伙人的责任不受此影响。


树图思维导图提供 商法 增资与减资思维导图 在线思维导图免费制作,点击“编辑”按钮,可对 商法 增资与减资思维导图 进行在线思维导图编辑,本思维导图属于思维导图模板主题,文件编号是:bef92dcc70137a0be006dad64d9bc06a


树图思维导图提供 商法 出资责任思维导图 在线思维导图免费制作,点击“编辑”按钮,可对 商法 出资责任思维导图 进行在线思维导图编辑,本思维导图属于思维导图模板主题,文件编号是:7a7cbbdaa5f4c64c6e379de15b78e78f