
本张思维导图关于被监视居住人的义务的主要知识点
树图思维导图提供 被监视居住人的义务的思维导图 在线思维导图免费制作,点击“编辑”按钮,可对 被监视居住人的义务的思维导图 进行在线思维导图编辑,本思维导图属于思维导图模板主题,文件编号是:35afa6b8eeabdd58e1d9ec90c29cdfb0
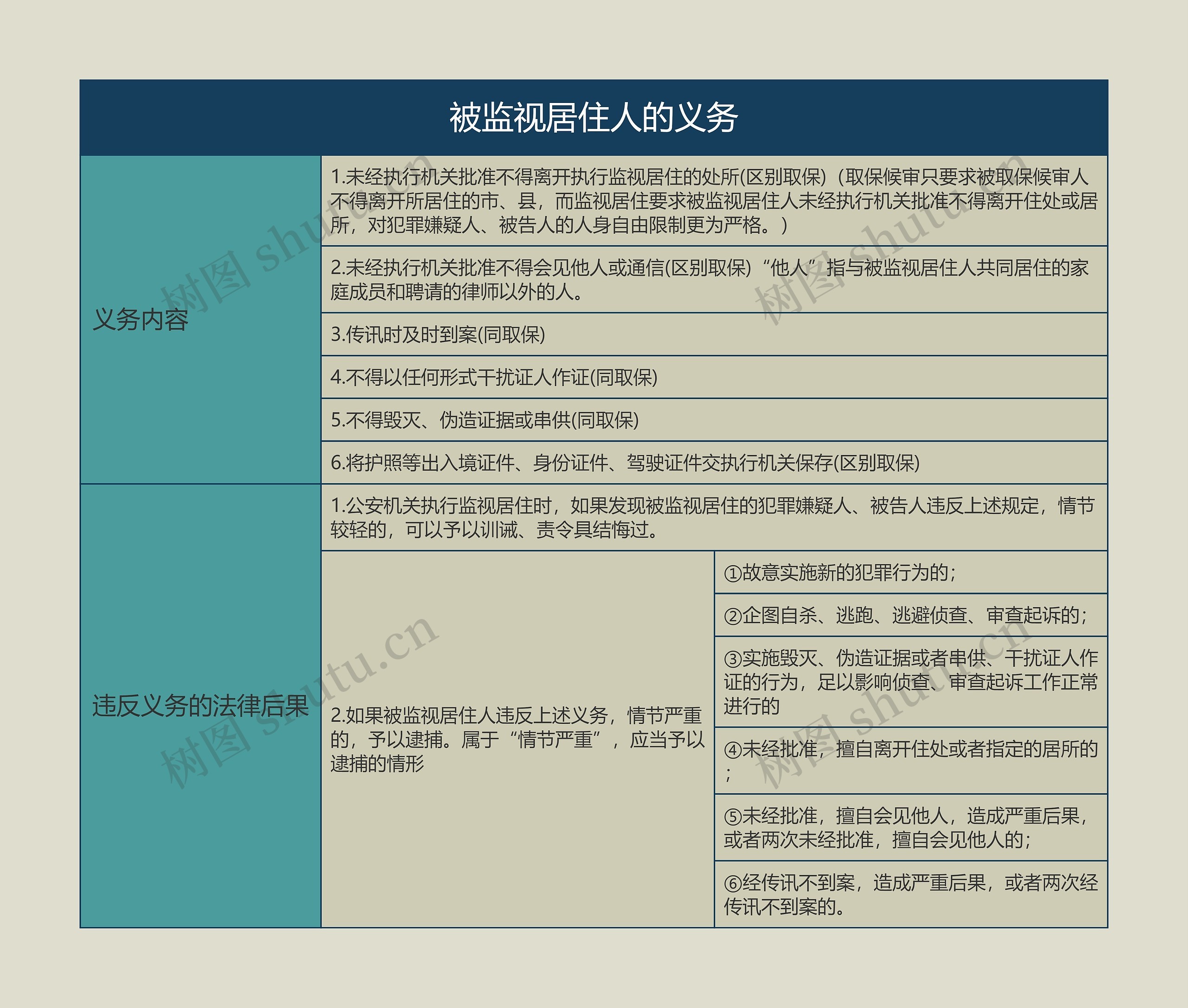
被监视居住人的义务思维导图模板大纲
1.未经执行机关批准不得离开执行监视居住的处所(区别取保)(取保候审只要求被取保候审人不得离开所居住的市、县,而监视居住要求被监视居住人未经执行机关批准不得离开住处或居所,对犯罪嫌疑人、被告人的人身自由限制更为严格。)
2.未经执行机关批准不得会见他人或通信(区别取保)“他人”指与被监视居住人共同居住的家庭成员和聘请的律师以外的人。
3.传讯时及时到案(同取保)
4.不得以任何形式干扰证人作证(同取保)
5.不得毁灭、伪造证据或串供(同取保)
6.将护照等出入境证件、身份证件、驾驶证件交执行机关保存(区别取保)
1.公安机关执行监视居住时,如果发现被监视居住的犯罪嫌疑人、被告人违反上述规定,情节较轻的,可以予以训诫、责令具结悔过。
2.如果被监视居住人违反上述义务,情节严重的,予以逮捕。属于“情节严重”,应当予以逮捕的情形
①故意实施新的犯罪行为的;
②企图自杀、逃跑、逃避侦查、审查起诉的;
③实施毁灭、伪造证据或者串供、干扰证人作证的行为,足以影响侦查、审查起诉工作正常进行的
④未经批准,擅自离开住处或者指定的居所的;
⑤未经批准,擅自会见他人,造成严重后果,或者两次未经批准,擅自会见他人的;
⑥经传讯不到案,造成严重后果,或者两次经传讯不到案的。


树图思维导图提供 904名中国成年人第三磨牙相关知识、态度、行为和病史的横断面调查 在线思维导图免费制作,点击“编辑”按钮,可对 904名中国成年人第三磨牙相关知识、态度、行为和病史的横断面调查 进行在线思维导图编辑,本思维导图属于思维导图模板主题,文件编号是:10b9a8a2dd2fb4593f8130ef16c320fc


树图思维导图提供 9.战斗的基督教 在线思维导图免费制作,点击“编辑”按钮,可对 9.战斗的基督教 进行在线思维导图编辑,本思维导图属于思维导图模板主题,文件编号是:33d168acd0cd9f767f809c7a5df86e3a