
本章节讲述了 受理与审判的知识点,主要内容包括受理条件和审查期限以及审查结果等
树图思维导图提供 刑事诉讼法 受理与审判思维导图 在线思维导图免费制作,点击“编辑”按钮,可对 刑事诉讼法 受理与审判思维导图 进行在线思维导图编辑,本思维导图属于思维导图模板主题,文件编号是:fb5a538d69b26b936790b2ef2ccdb0b3
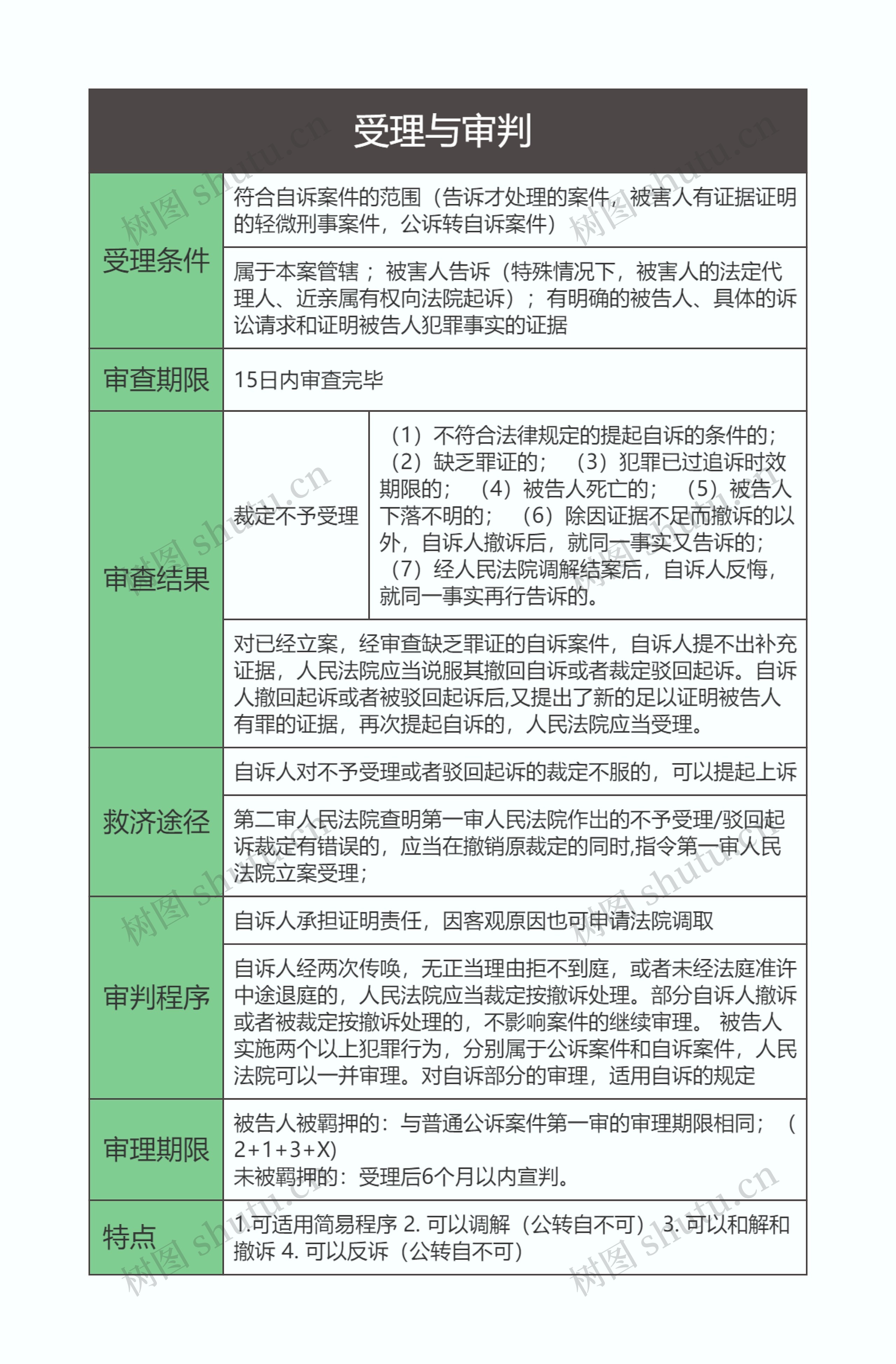
受理与审判 思维导图模板大纲
符合自诉案件的范围(告诉才处理的案件,被害人有证据证明的轻微刑事案件,公诉转自诉案件)
属于本案管辖 ;被害人告诉(特殊情况下,被害人的法定代理人、近亲属有权向法院起诉);有明确的被告人、具体的诉讼请求和证明被告人犯罪事实的证据
15日内审査完毕
裁定不予受理
(1)不符合法律规定的提起自诉的条件的; (2)缺乏罪证的; (3)犯罪已过追诉时效期限的; (4)被告人死亡的; (5)被告人下落不明的; (6)除因证据不足而撤诉的以外,自诉人撤诉后,就同一事实又告诉的; (7)经人民法院调解结案后,自诉人反悔,就同一事实再行告诉的。
对已经立案,经审查缺乏罪证的自诉案件,自诉人提不出补充证据,人民法院应当说服其撤回自诉或者裁定驳回起诉。自诉人撤回起诉或者被驳回起诉后,又提出了新的足以证明被告人有罪的证据,再次提起自诉的,人民法院应当受理。
自诉人对不予受理或者驳回起诉的裁定不服的,可以提起上诉
第二审人民法院查明第一审人民法院作岀的不予受理/驳回起诉裁定有错误的,应当在撤销原裁定的同时,指令第一审人民法院立案受理;
自诉人承担证明责任,因客观原因也可申请法院调取
自诉人经两次传唤,无正当理由拒不到庭,或者未经法庭准许中途退庭的,人民法院应当裁定按撤诉处理。部分自诉人撤诉或者被裁定按撤诉处理的,不影响案件的继续审理。 被告人实施两个以上犯罪行为,分别属于公诉案件和自诉案件,人民法院可以一并审理。对自诉部分的审理,适用自诉的规定
被告人被羁押的:与普通公诉案件第一审的审理期限相同;(2+1+3+X) 未被羁押的:受理后6个月以内宣判。
1.可适用简易程序 2. 可以调解(公转自不可) 3. 可以和解和撤诉 4. 可以反诉(公转自不可)


树图思维导图提供 9.战斗的基督教 在线思维导图免费制作,点击“编辑”按钮,可对 9.战斗的基督教 进行在线思维导图编辑,本思维导图属于思维导图模板主题,文件编号是:33d168acd0cd9f767f809c7a5df86e3a


树图思维导图提供 第六章 群体传播与组织传播_副本 在线思维导图免费制作,点击“编辑”按钮,可对 第六章 群体传播与组织传播_副本 进行在线思维导图编辑,本思维导图属于思维导图模板主题,文件编号是:1672f555831e7d9a3bb2cf2fb792cb49