
大学法学《刑事诉讼法》知识点 逮捕的执行思维导图
树图思维导图提供 大学法学《刑事诉讼法》知识点 逮捕的执行 在线思维导图免费制作,点击“编辑”按钮,可对 大学法学《刑事诉讼法》知识点 逮捕的执行 进行在线思维导图编辑,本思维导图属于思维导图模板主题,文件编号是:c295e3bbb6bf236464af084ace8fddac
大学法学《刑事诉讼法》知识点 逮捕的执行思维导图模板大纲
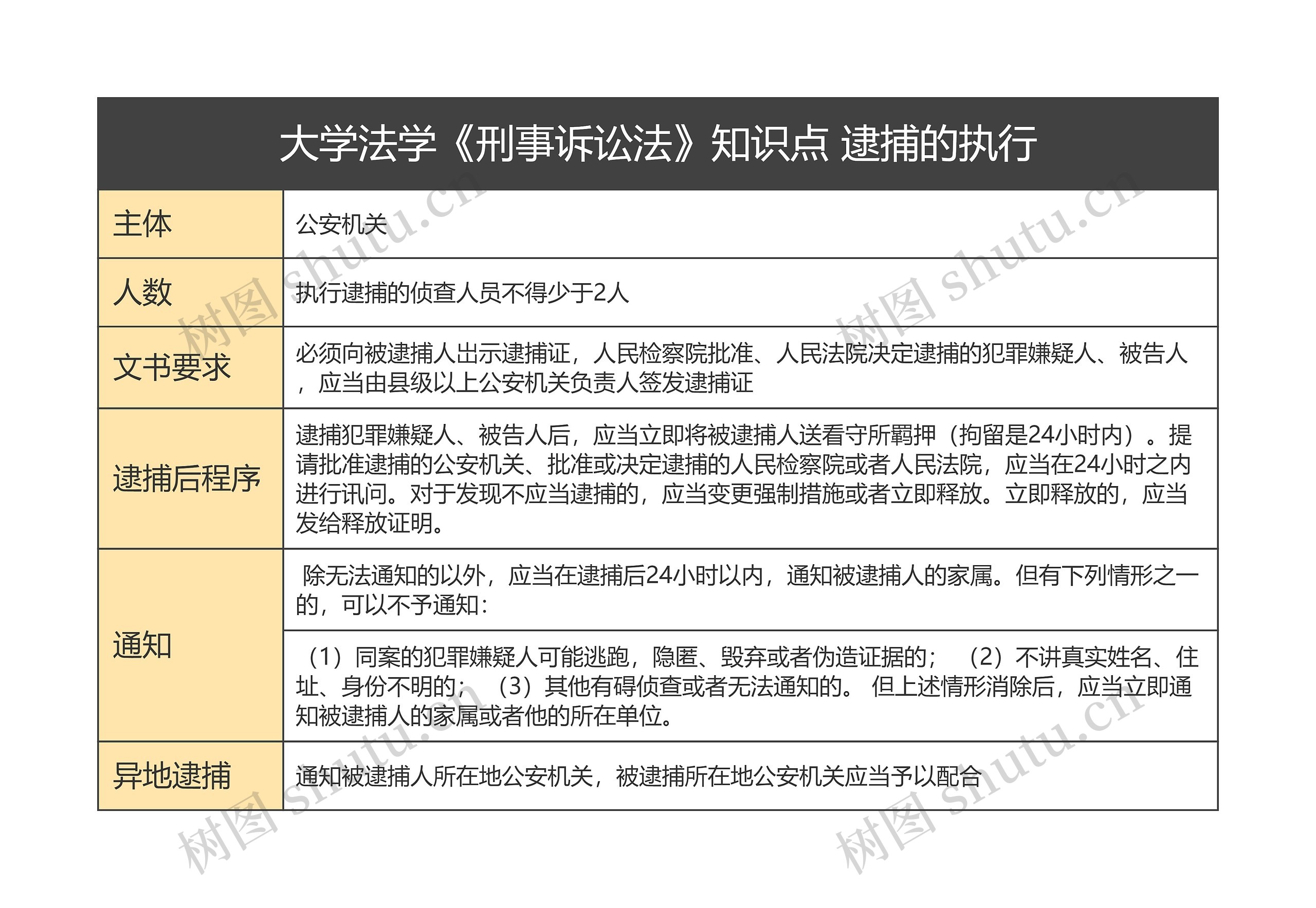
公安机关
执行逮捕的侦查人员不得少于2人
必须向被逮捕人岀示逮捕证,人民检察院批准、人民法院决定逮捕的犯罪嫌疑人、被告人,应当由县级以上公安机关负责人签发逮捕证
逮捕犯罪嫌疑人、被告人后,应当立即将被逮捕人送看守所羁押(拘留是24小时内)。提请批准逮捕的公安机关、批准或决定逮捕的人民检察院或者人民法院,应当在24小时之内进行讯问。对于发现不应当逮捕的,应当变更强制措施或者立即释放。立即释放的,应当发给释放证明。
除无法通知的以外,应当在逮捕后24小时以内,通知被逮捕人的家属。但有下列情形之一的,可以不予通知:
(1)同案的犯罪嫌疑人可能逃跑,隐匿、毁弃或者伪造证据的; (2)不讲真实姓名、住址、身份不明的; (3)其他有碍侦查或者无法通知的。 但上述情形消除后,应当立即通知被逮捕人的家属或者他的所在单位。
通知被逮捕人所在地公安机关,被逮捕所在地公安机关应当予以配合


树图思维导图提供 904名中国成年人第三磨牙相关知识、态度、行为和病史的横断面调查 在线思维导图免费制作,点击“编辑”按钮,可对 904名中国成年人第三磨牙相关知识、态度、行为和病史的横断面调查 进行在线思维导图编辑,本思维导图属于思维导图模板主题,文件编号是:10b9a8a2dd2fb4593f8130ef16c320fc


树图思维导图提供 9.战斗的基督教 在线思维导图免费制作,点击“编辑”按钮,可对 9.战斗的基督教 进行在线思维导图编辑,本思维导图属于思维导图模板主题,文件编号是:33d168acd0cd9f767f809c7a5df86e3a