
本章节讲述了 行政管理规范的知识点,主要内容包括依法行政的作用与意义和以德行政的重要意义等
树图思维导图提供 行政专业 行政管理规范思维导图 在线思维导图免费制作,点击“编辑”按钮,可对 行政专业 行政管理规范思维导图 进行在线思维导图编辑,本思维导图属于思维导图模板主题,文件编号是:ea210729d464c44750a0e9b4c15da2dc
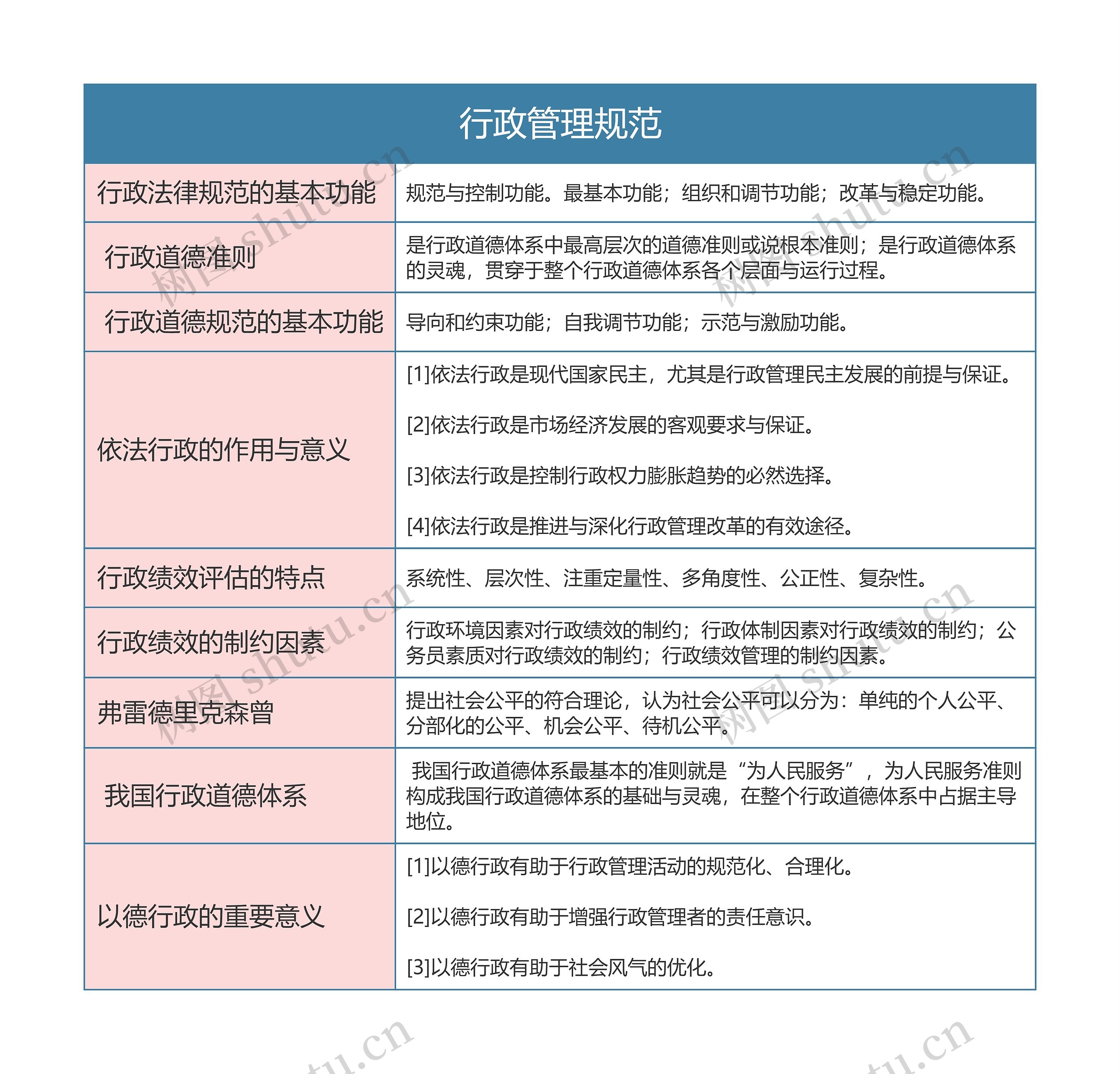
行政管理规范思维导图模板大纲
规范与控制功能。最基本功能;组织和调节功能;改革与稳定功能。
是行政道德体系中最高层次的道德准则或说根本准则;是行政道德体系的灵魂,贯穿于整个行政道德体系各个层面与运行过程。
导向和约束功能;自我调节功能;示范与激励功能。
[1]依法行政是现代国家民主,尤其是行政管理民主发展的前提与保证。 [2]依法行政是市场经济发展的客观要求与保证。 [3]依法行政是控制行政权力膨胀趋势的必然选择。 [4]依法行政是推进与深化行政管理改革的有效途径。
系统性、层次性、注重定量性、多角度性、公正性、复杂性。
行政环境因素对行政绩效的制约;行政体制因素对行政绩效的制约;公务员素质对行政绩效的制约;行政绩效管理的制约因素。
提出社会公平的符合理论,认为社会公平可以分为:单纯的个人公平、分部化的公平、机会公平、待机公平。
我国行政道德体系最基本的准则就是“为人民服务”,为人民服务准则构成我国行政道德体系的基础与灵魂,在整个行政道德体系中占据主导地位。
[1]以德行政有助于行政管理活动的规范化、合理化。 [2]以德行政有助于增强行政管理者的责任意识。 [3]以德行政有助于社会风气的优化。