
有关大学经济法基础不正当竞争行为知识总结。
树图思维导图提供 经济法基础不正当竞争行为树形表格 在线思维导图免费制作,点击“编辑”按钮,可对 经济法基础不正当竞争行为树形表格 进行在线思维导图编辑,本思维导图属于思维导图模板主题,文件编号是:4b4a9f7f814fa0b5e39888f358cab47d
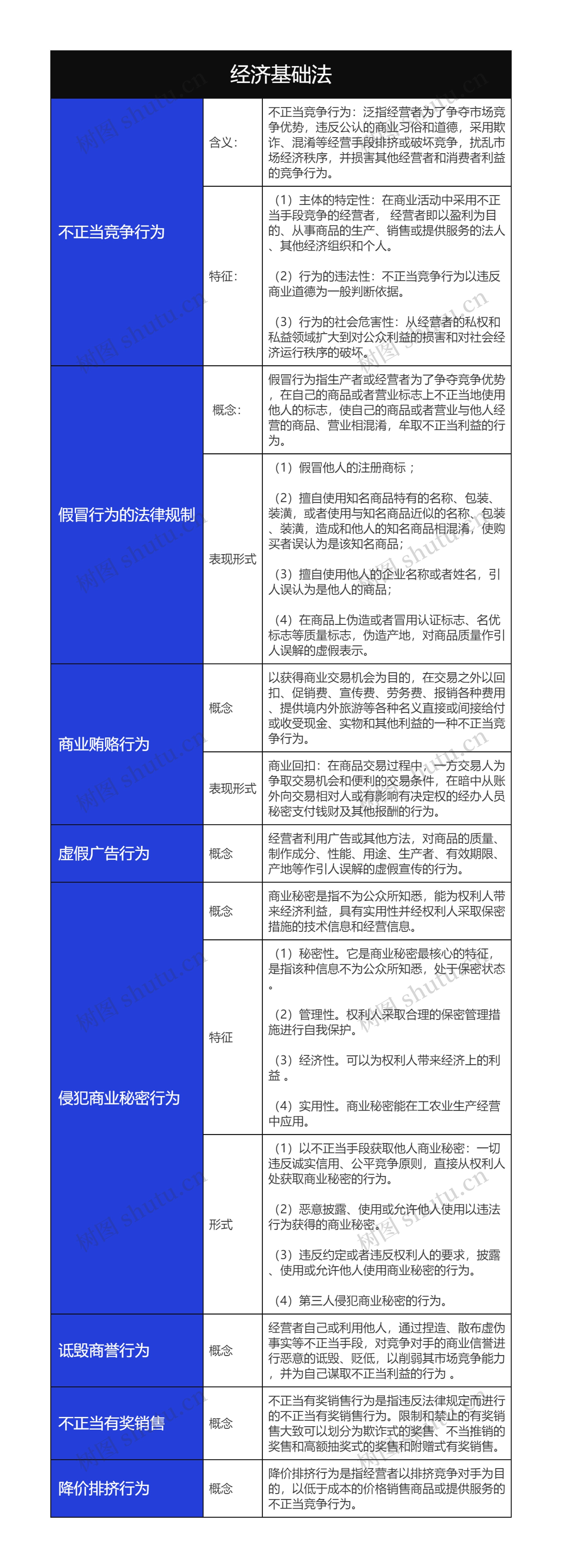
经济基础法思维导图模板大纲
含义:
不正当竞争行为:泛指经营者为了争夺市场竞争优势,违反公认的商业习俗和道德,采用欺诈、混淆等经营手段排挤或破坏竞争,扰乱市场经济秩序,并损害其他经营者和消费者利益的竞争行为。
特征:
(1)主体的特定性:在商业活动中采用不正当手段竞争的经营者, 经营者即以盈利为目的、从事商品的生产、销售或提供服务的法人、其他经济组织和个人。 (2)行为的违法性:不正当竞争行为以违反商业道德为一般判断依据。 (3)行为的社会危害性:从经营者的私权和私益领域扩大到对公众利益的损害和对社会经济运行秩序的破坏。
概念:
假冒行为指生产者或经营者为了争夺竞争优势,在自己的商品或者营业标志上不正当地使用他人的标志,使自己的商品或者营业与他人经营的商品、营业相混淆,牟取不正当利益的行为。
表现形式
(1)假冒他人的注册商标 ; (2)擅自使用知名商品特有的名称、包装、装潢,或者使用与知名商品近似的名称、包装、装潢,造成和他人的知名商品相混淆,使购买者误认为是该知名商品; (3)擅自使用他人的企业名称或者姓名,引人误认为是他人的商品; (4)在商品上伪造或者冒用认证标志、名优标志等质量标志,伪造产地,对商品质量作引人误解的虚假表示。
概念
以获得商业交易机会为目的,在交易之外以回扣、促销费、宣传费、劳务费、报销各种费用、提供境内外旅游等各种名义直接或间接给付或收受现金、实物和其他利益的一种不正当竞争行为。
表现形式
商业回扣:在商品交易过程中,一方交易人为争取交易机会和便利的交易条件,在暗中从账外向交易相对人或有影响有决定权的经办人员秘密支付钱财及其他报酬的行为。
概念
经营者利用广告或其他方法,对商品的质量、制作成分、性能、用途、生产者、有效期限、产地等作引人误解的虚假宣传的行为。
概念
商业秘密是指不为公众所知悉,能为权利人带来经济利益,具有实用性并经权利人采取保密措施的技术信息和经营信息。
特征
(1)秘密性。它是商业秘密最核心的特征,是指该种信息不为公众所知悉,处于保密状态。 (2)管理性。权利人采取合理的保密管理措施进行自我保护。 (3)经济性。可以为权利人带来经济上的利益 。 (4)实用性。商业秘密能在工农业生产经营中应用。
形式
(1)以不正当手段获取他人商业秘密:一切违反诚实信用、公平竞争原则,直接从权利人处获取商业秘密的行为。 (2)恶意披露、使用或允许他人使用以违法行为获得的商业秘密。 (3)违反约定或者违反权利人的要求,披露、使用或允许他人使用商业秘密的行为。 (4)第三人侵犯商业秘密的行为。
概念
经营者自己或利用他人,通过捏造、散布虚伪事实等不正当手段,对竞争对手的商业信誉进行恶意的诋毁、贬低,以削弱其市场竞争能力,并为自己谋取不正当利益的行为 。
概念
不正当有奖销售行为是指违反法律规定而进行的不正当有奖销售行为。限制和禁止的有奖销售大致可以划分为欺诈式的奖售、不当推销的奖售和高额抽奖式的奖售和附赠式有奖销售。
概念
降价排挤行为是指经营者以排挤竞争对手为目的,以低于成本的价格销售商品或提供服务的不正当竞争行为。


树图思维导图提供 经济法基础物权和债权知识总结树形表格 在线思维导图免费制作,点击“编辑”按钮,可对 经济法基础物权和债权知识总结树形表格 进行在线思维导图编辑,本思维导图属于思维导图模板主题,文件编号是:54674e32d5ba7111fbbd1533bb988082


树图思维导图提供 大学经济法概述经济法主体树形表格 在线思维导图免费制作,点击“编辑”按钮,可对 大学经济法概述经济法主体树形表格 进行在线思维导图编辑,本思维导图属于思维导图模板主题,文件编号是:d8d9dc59c6aae368f226af7d46865fa0