
有关大学经济法基础消费者的权利知识总结。
树图思维导图提供 大学经济法基础消费者的权利知识总结树形表格 在线思维导图免费制作,点击“编辑”按钮,可对 大学经济法基础消费者的权利知识总结树形表格 进行在线思维导图编辑,本思维导图属于思维导图模板主题,文件编号是:cada7aa4ba02a99deabc7b5bf992a009
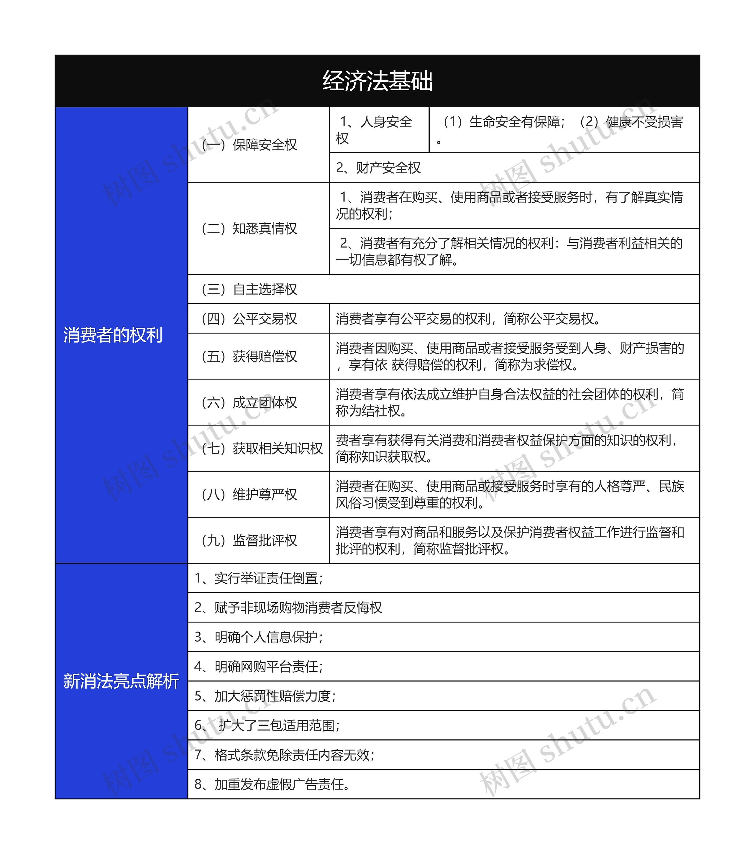
经济法基础思维导图模板大纲
(一)保障安全权
1、人身安全权
(1)生命安全有保障;(2)健康不受损害。
2、财产安全权
(二)知悉真情权
1、消费者在购买、使用商品或者接受服务时,有了解真实情况的权利;
2、消费者有充分了解相关情况的权利:与消费者利益相关的一切信息都有权了解。
(三)自主选择权
(四)公平交易权
消费者享有公平交易的权利,简称公平交易权。
(五)获得赔偿权
消费者因购买、使用商品或者接受服务受到人身、财产损害的,享有依 获得赔偿的权利,简称为求偿权。
(六)成立团体权
消费者享有依法成立维护自身合法权益的社会团体的权利,简称为结社权。
(七)获取相关知识权
费者享有获得有关消费和消费者权益保护方面的知识的权利,简称知识获取权。
(八)维护尊严权
消费者在购买、使用商品或接受服务时享有的人格尊严、民族风俗习惯受到尊重的权利。
(九)监督批评权
消费者享有对商品和服务以及保护消费者权益工作进行监督和批评的权利,简称监督批评权。
1、实行举证责任倒置;
2、赋予非现场购物消费者反悔权
3、明确个人信息保护;
4、明确网购平台责任;
5、加大惩罚性赔偿力度;
6、 扩大了三包适用范围;
7、格式条款免除责任内容无效;
8、加重发布虚假广告责任。


树图思维导图提供 经济法基础物权和债权知识总结树形表格 在线思维导图免费制作,点击“编辑”按钮,可对 经济法基础物权和债权知识总结树形表格 进行在线思维导图编辑,本思维导图属于思维导图模板主题,文件编号是:54674e32d5ba7111fbbd1533bb988082


树图思维导图提供 大学经济法概述经济法主体树形表格 在线思维导图免费制作,点击“编辑”按钮,可对 大学经济法概述经济法主体树形表格 进行在线思维导图编辑,本思维导图属于思维导图模板主题,文件编号是:d8d9dc59c6aae368f226af7d46865fa0