
本章思维导图主要讲述了商法考试重点的知识点,主要内容包括“商” 的概念和商法的概念以及商法的分类等
树图思维导图提供 商法考试重点思维导图 在线思维导图免费制作,点击“编辑”按钮,可对 商法考试重点思维导图 进行在线思维导图编辑,本思维导图属于思维导图模板主题,文件编号是:c94c5d074af8dca8d3a6042b38668f0a
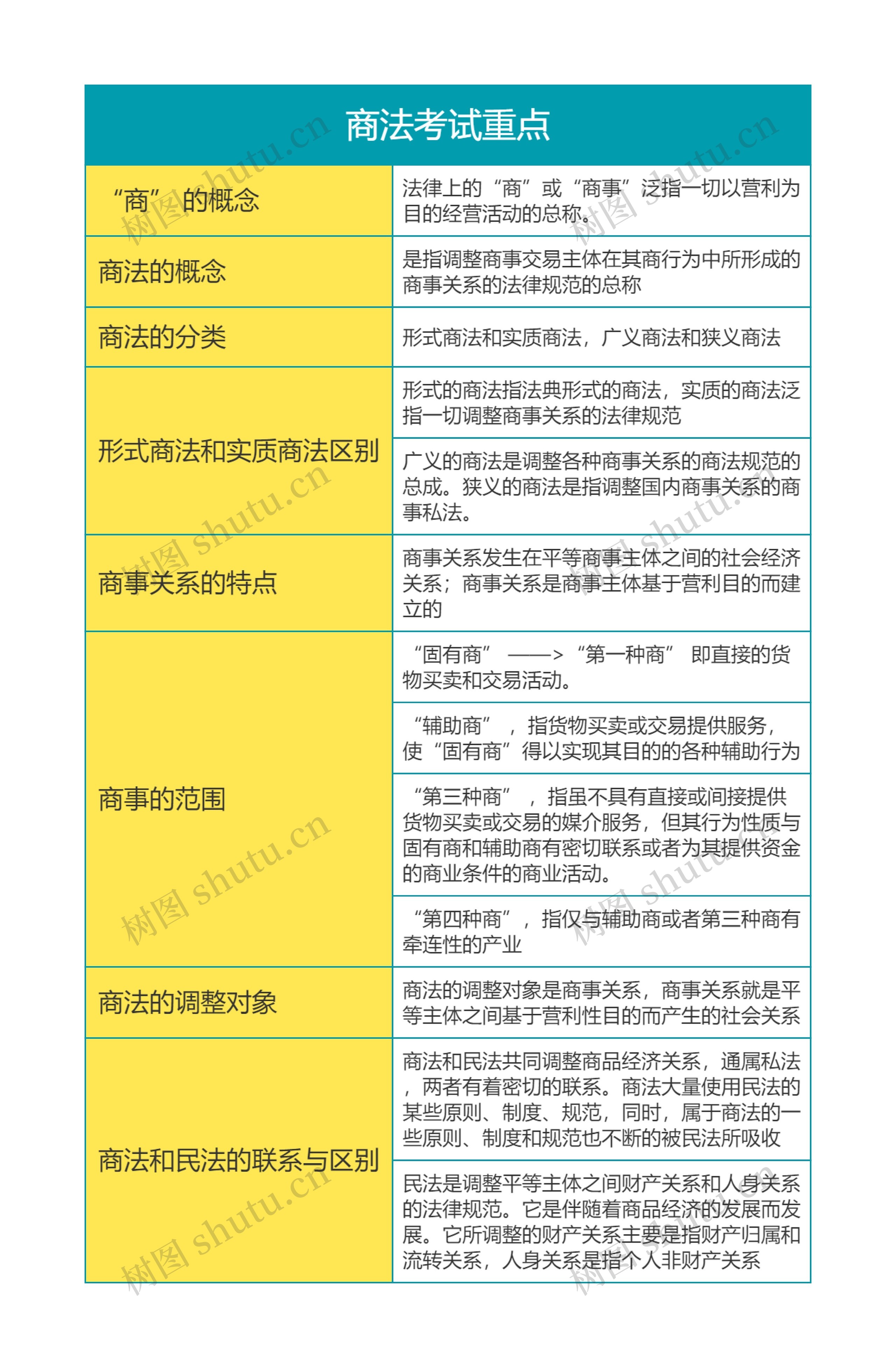
商法考试重点思维导图模板大纲
法律上的“商”或“商事”泛指一切以营利为目的经营活动的总称。
是指调整商事交易主体在其商行为中所形成的商事关系的法律规范的总称
形式商法和实质商法,广义商法和狭义商法
形式的商法指法典形式的商法,实质的商法泛指一切调整商事关系的法律规范
广义的商法是调整各种商事关系的商法规范的总成。狭义的商法是指调整国内商事关系的商事私法。
商事关系发生在平等商事主体之间的社会经济关系;商事关系是商事主体基于营利目的而建立的
“固有商” ——>“第一种商” 即直接的货物买卖和交易活动。
“辅助商” ,指货物买卖或交易提供服务,使“固有商”得以实现其目的的各种辅助行为
“第三种商” ,指虽不具有直接或间接提供货物买卖或交易的媒介服务,但其行为性质与固有商和辅助商有密切联系或者为其提供资金的商业条件的商业活动。
“第四种商”,指仅与辅助商或者第三种商有牵连性的产业
商法的调整对象是商事关系,商事关系就是平等主体之间基于营利性目的而产生的社会关系
商法和民法共同调整商品经济关系,通属私法,两者有着密切的联系。商法大量使用民法的某些原则、制度、规范,同时,属于商法的一些原则、制度和规范也不断的被民法所吸收
民法是调整平等主体之间财产关系和人身关系的法律规范。它是伴随着商品经济的发展而发展。它所调整的财产关系主要是指财产归属和流转关系,人身关系是指个人非财产关系


树图思维导图提供 抓住重点 在线思维导图免费制作,点击“编辑”按钮,可对 抓住重点 进行在线思维导图编辑,本思维导图属于思维导图模板主题,文件编号是:4c49e4799ddf94a339c56e46eb96a826


树图思维导图提供 ——重点行业机构业务客户生态图谱(锦州地区) 在线思维导图免费制作,点击“编辑”按钮,可对 ——重点行业机构业务客户生态图谱(锦州地区) 进行在线思维导图编辑,本思维导图属于思维导图模板主题,文件编号是:f930058a554a09639a5c5c0e168c451c