
本章节主要讲述了行政诉讼的判决、裁定和决定的重要知识点归纳总结
树图思维导图提供 行政法 行政诉讼的判决、裁定和决定思维导图 在线思维导图免费制作,点击“编辑”按钮,可对 行政法 行政诉讼的判决、裁定和决定思维导图 进行在线思维导图编辑,本思维导图属于思维导图模板主题,文件编号是:bee31ed5cf0e7f13bff9a39df816af46
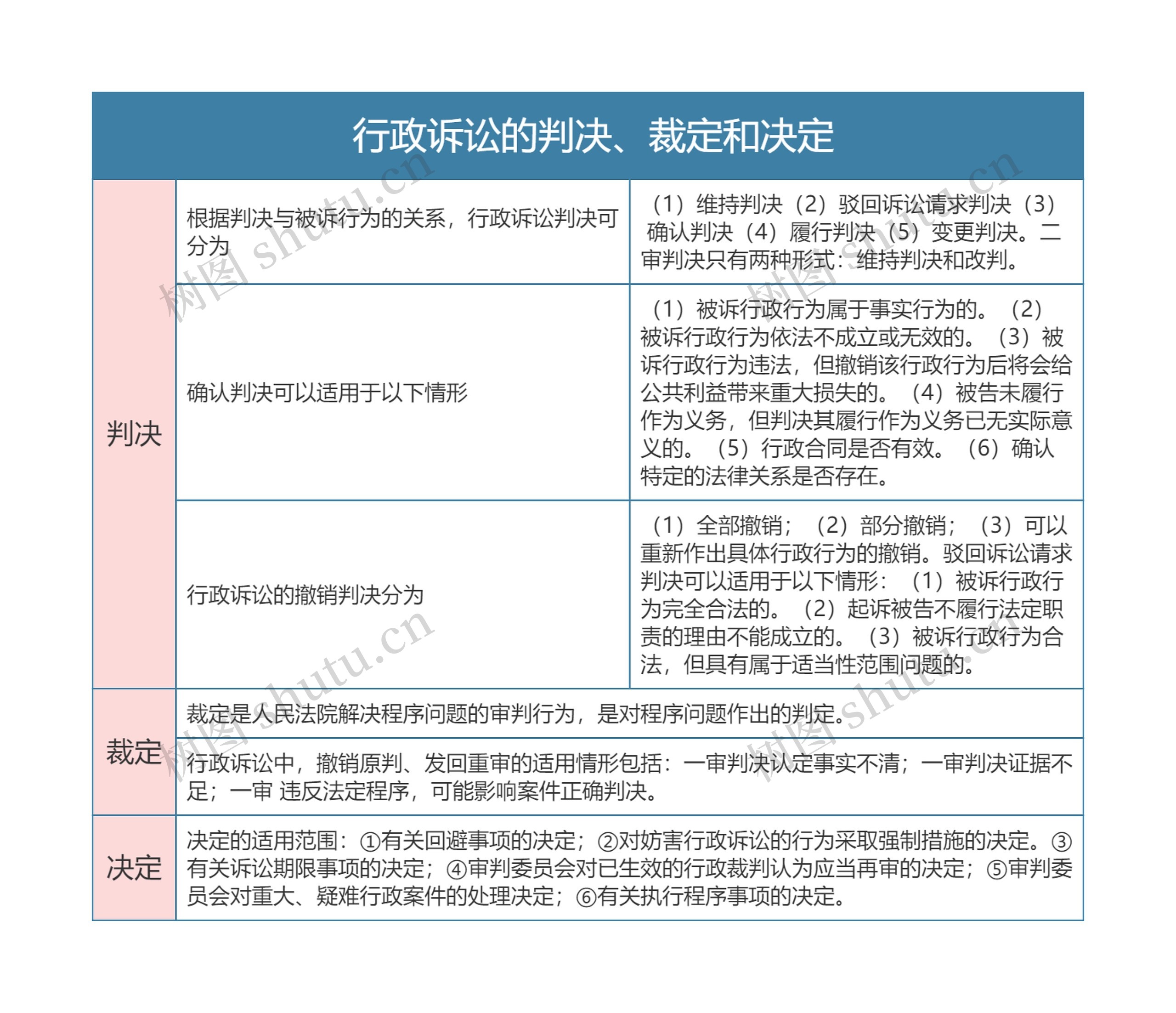
行政诉讼的判决、裁定和决定思维导图模板大纲
根据判决与被诉行为的关系,行政诉讼判决可分为
(1)维持判决(2)驳回诉讼请求判决(3) 确认判决(4)履行判决(5)变更判决。二 审判决只有两种形式:维持判决和改判。
确认判决可以适用于以下情形
(1)被诉行政行为属于事实行为的。(2)被诉行政行为依法不成立或无效的。(3)被诉行政行为违法,但撤销该行政行为后将会给公共利益带来重大损失的。(4)被告未履行作为义务,但判决其履行作为义务已无实际意义的。(5)行政合同是否有效。(6)确认特定的法律关系是否存在。
行政诉讼的撤销判决分为
(1)全部撤销;(2)部分撤销;(3)可以重新作出具体行政行为的撤销。驳回诉讼请求判决可以适用于以下情形:(1)被诉行政行为完全合法的。(2)起诉被告不履行法定职责的理由不能成立的。(3)被诉行政行为合法,但具有属于适当性范围问题的。
裁定是人民法院解决程序问题的审判行为,是对程序问题作出的判定。
行政诉讼中,撤销原判、发回重审的适用情形包括:一审判决认定事实不清;一审判决证据不足;一审 违反法定程序,可能影响案件正确判决。
决定的适用范围:①有关回避事项的决定;②对妨害行政诉讼的行为采取强制措施的决定。③有关诉讼期限事项的决定;④审判委员会对已生效的行政裁判认为应当再审的决定;⑤审判委员会对重大、疑难行政案件的处理决定;⑥有关执行程序事项的决定。


树图思维导图提供 904名中国成年人第三磨牙相关知识、态度、行为和病史的横断面调查 在线思维导图免费制作,点击“编辑”按钮,可对 904名中国成年人第三磨牙相关知识、态度、行为和病史的横断面调查 进行在线思维导图编辑,本思维导图属于思维导图模板主题,文件编号是:10b9a8a2dd2fb4593f8130ef16c320fc


树图思维导图提供 9.战斗的基督教 在线思维导图免费制作,点击“编辑”按钮,可对 9.战斗的基督教 进行在线思维导图编辑,本思维导图属于思维导图模板主题,文件编号是:33d168acd0cd9f767f809c7a5df86e3a