
生物化学知识点 酶促反应动力学思维导图
树图思维导图提供 生物化学知识点 酶促反应动力学 在线思维导图免费制作,点击“编辑”按钮,可对 生物化学知识点 酶促反应动力学 进行在线思维导图编辑,本思维导图属于思维导图模板主题,文件编号是:6910c947f46e4b57dc28cfc3555ee38b
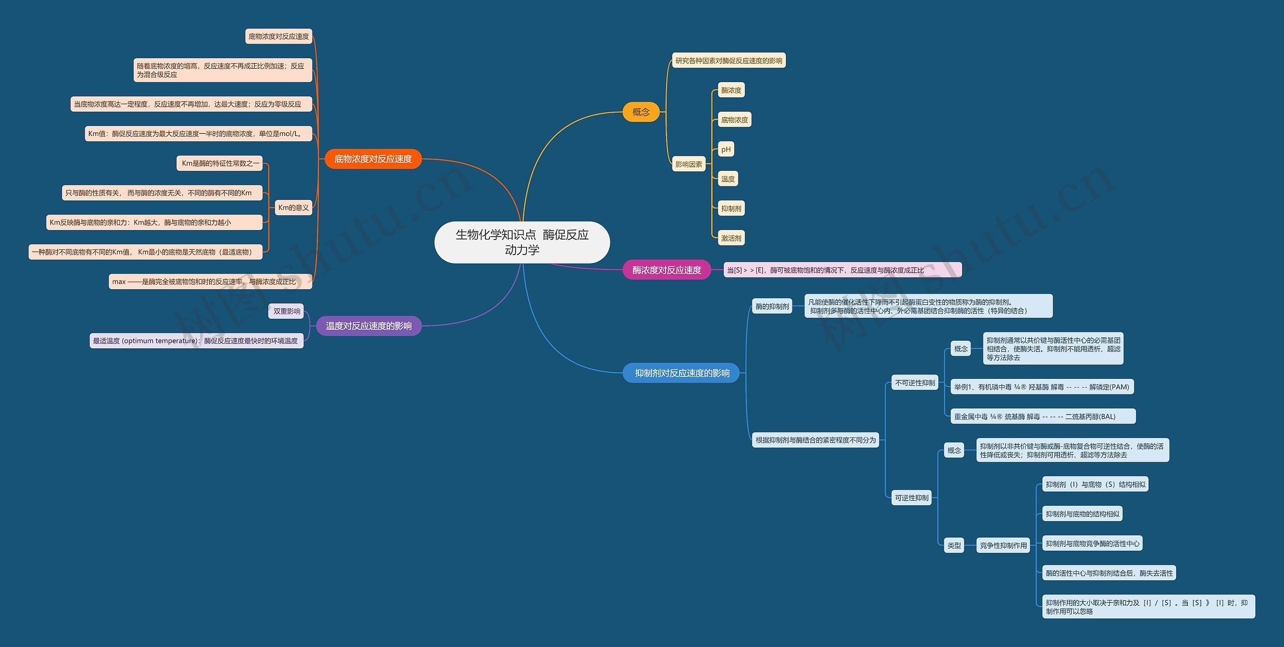
生物化学知识点 酶促反应动力学思维导图模板大纲
研究各种因素对酶促反应速度的影响
影响因素
酶浓度
底物浓度
pH
温度
抑制剂
激活剂
底物浓度对反应速度
随着底物浓度的增高,反应速度不再成正比例加速;反应为混合级反应
当底物浓度高达一定程度,反应速度不再增加,达最大速度;反应为零级反应
Km值:酶促反应速度为最大反应速度一半时的底物浓度,单位是mol/L。
Km的意义
Km是酶的特征性常数之一
只与酶的性质有关, 而与酶的浓度无关,不同的酶有不同的Km
Km反映酶与底物的亲和力:Km越大,酶与底物的亲和力越小
一种酶对不同底物有不同的Km值, Km最小的底物是天然底物(最适底物)
max ——是酶完全被底物饱和时的反应速率,与酶浓度成正比
当[S]>>[E],酶可被底物饱和的情况下,反应速度与酶浓度成正比
双重影响
最适温度 (optimum temperature):酶促反应速度最快时的环境温度
酶的抑制剂
凡能使酶的催化活性下降而不引起酶蛋白变性的物质称为酶的抑制剂。 抑制剂多与酶的活性中心内、外必需基团结合抑制酶的活性(特异的结合)
根据抑制剂与酶结合的紧密程度不同分为
不可逆性抑制
概念
抑制剂通常以共价键与酶活性中心的必需基团相结合,使酶失活。抑制剂不能用透析、超滤等方法除去
举例1、有机磷中毒 ¾® 羟基酶 解毒 -- -- -- 解磷定(PAM)
重金属中毒 ¾® 巯基酶 解毒 -- -- -- 二巯基丙醇(BAL)
可逆性抑制
概念
抑制剂以非共价键与酶或酶-底物复合物可逆性结合,使酶的活性降低或丧失;抑制剂可用透析、超滤等方法除去
类型
竞争性抑制作用
抑制剂(I)与底物(S)结构相似
抑制剂与底物的结构相似
抑制剂与底物竞争酶的活性中心
酶的活性中心与抑制剂结合后,酶失去活性
抑制作用的大小取决于亲和力及[I]/[S]。当[S]》[I]时,抑制作用可以忽略


树图思维导图提供 抓住重点 在线思维导图免费制作,点击“编辑”按钮,可对 抓住重点 进行在线思维导图编辑,本思维导图属于思维导图模板主题,文件编号是:4c49e4799ddf94a339c56e46eb96a826


树图思维导图提供 急性胰腺炎的辅助检查 在线思维导图免费制作,点击“编辑”按钮,可对 急性胰腺炎的辅助检查 进行在线思维导图编辑,本思维导图属于思维导图模板主题,文件编号是:600cb8253882a4767a368eba75408230