
本章节讲述了细胞致死性损伤的知识点,主要内容包括凝固性坏死和液化性坏死等
树图思维导图提供 病理学 细胞致死性损伤思维导图 在线思维导图免费制作,点击“编辑”按钮,可对 病理学 细胞致死性损伤思维导图 进行在线思维导图编辑,本思维导图属于思维导图模板主题,文件编号是:3f738f47ada16b2ff8e428a2c381661e
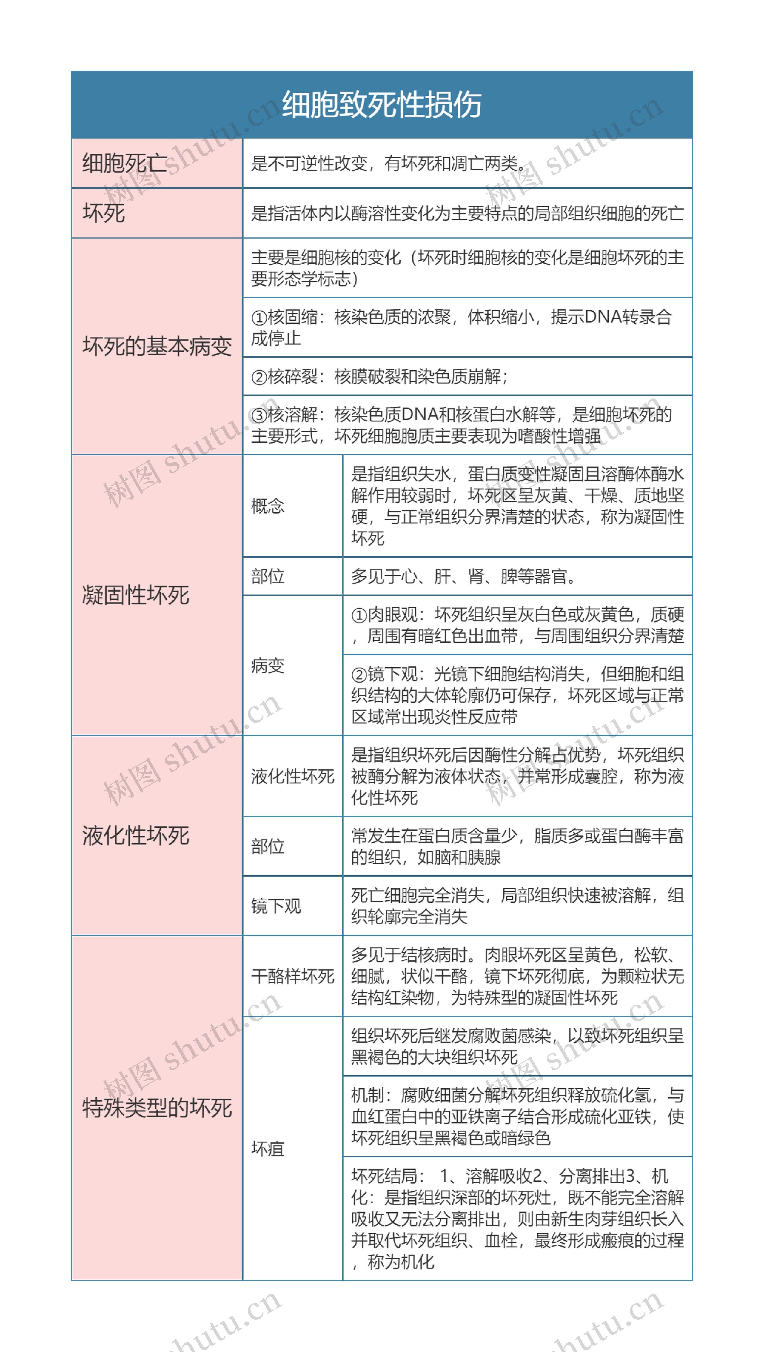
细胞致死性损伤思维导图模板大纲
是不可逆性改变,有坏死和凋亡两类。
是指活体内以酶溶性变化为主要特点的局部组织细胞的死亡
主要是细胞核的变化(坏死时细胞核的变化是细胞坏死的主要形态学标志)
①核固缩:核染色质的浓聚,体积缩小,提示DNA转录合成停止
②核碎裂:核膜破裂和染色质崩解;
③核溶解:核染色质DNA和核蛋白水解等,是细胞坏死的主要形式,坏死细胞胞质主要表现为嗜酸性增强
概念
是指组织失水,蛋白质变性凝固且溶酶体酶水解作用较弱时,坏死区呈灰黄、干燥、质地坚硬,与正常组织分界清楚的状态,称为凝固性坏死
部位
多见于心、肝、肾、脾等器官。
病变
①肉眼观:坏死组织呈灰白色或灰黄色,质硬,周围有暗红色出血带,与周围组织分界清楚
②镜下观:光镜下细胞结构消失,但细胞和组织结构的大体轮廓仍可保存,坏死区域与正常区域常出现炎性反应带
液化性坏死
是指组织坏死后因酶性分解占优势,坏死组织被酶分解为液体状态,并常形成囊腔,称为液化性坏死
部位
常发生在蛋白质含量少,脂质多或蛋白酶丰富的组织,如脑和胰腺
镜下观
死亡细胞完全消失,局部组织快速被溶解,组织轮廓完全消失
干酪样坏死
多见于结核病时。肉眼坏死区呈黄色,松软、细腻,状似干酪,镜下坏死彻底,为颗粒状无结构红染物,为特殊型的凝固性坏死
坏疽
组织坏死后继发腐败菌感染,以致坏死组织呈黑褐色的大块组织坏死
机制:腐败细菌分解坏死组织释放硫化氢,与血红蛋白中的亚铁离子结合形成硫化亚铁,使坏死组织呈黑褐色或暗绿色
坏死结局: 1、溶解吸收2、分离排出3、机化:是指组织深部的坏死灶,既不能完全溶解吸收又无法分离排出,则由新生肉芽组织长入并取代坏死组织、血栓,最终形成瘢痕的过程,称为机化


树图思维导图提供 辊压断带分析 在线思维导图免费制作,点击“编辑”按钮,可对 辊压断带分析 进行在线思维导图编辑,本思维导图属于思维导图模板主题,文件编号是:55fdf0827fa2a220b0b4047d75df5032


树图思维导图提供 三维条件下高糖对牙周膜干细胞成骨成脂分化潜能的影响 在线思维导图免费制作,点击“编辑”按钮,可对 三维条件下高糖对牙周膜干细胞成骨成脂分化潜能的影响 进行在线思维导图编辑,本思维导图属于思维导图模板主题,文件编号是:ef458870d476c950178660444fe74687