
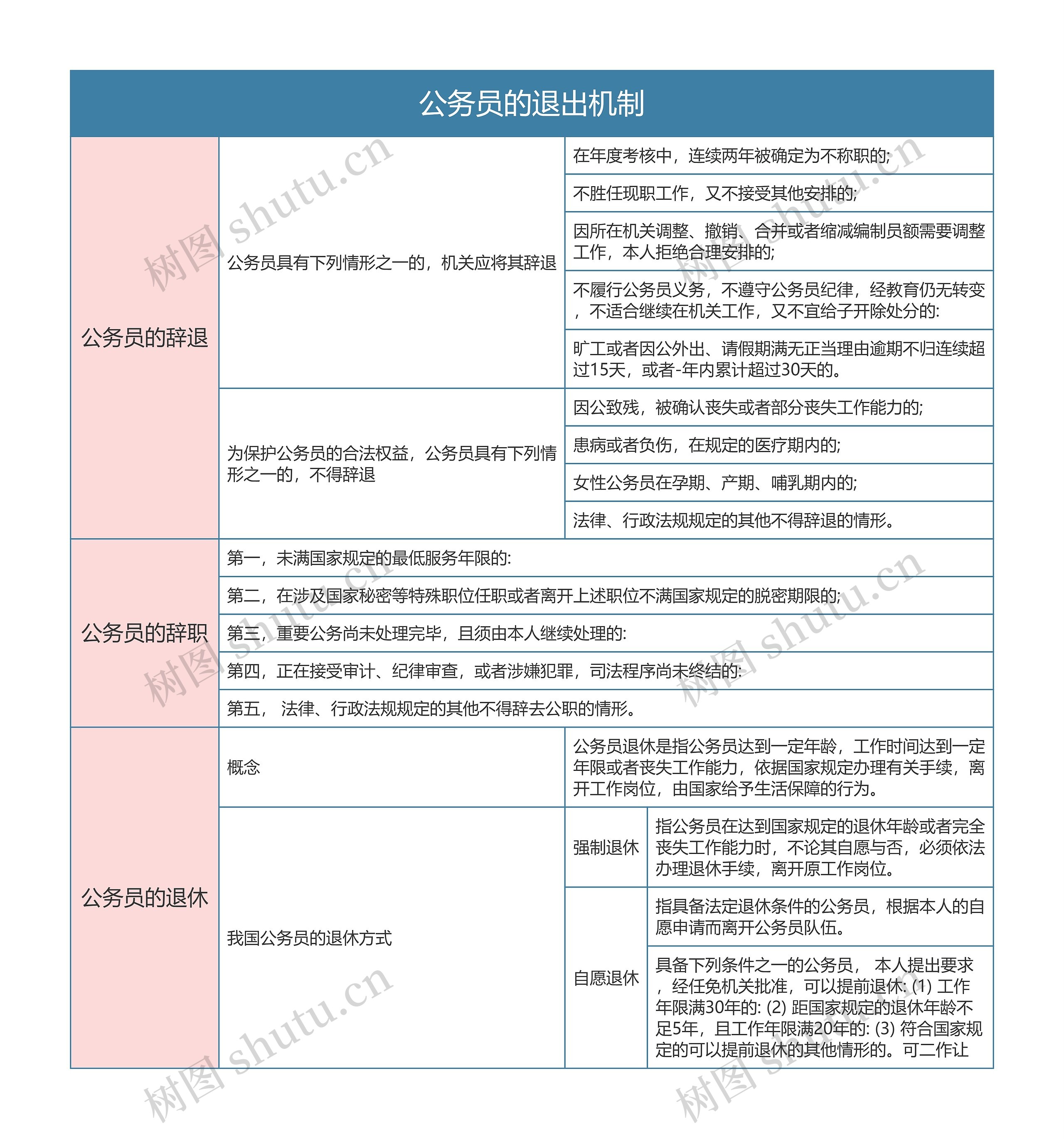
本章节讲述了公务员的退出机制的知识点,主要内容包括公务员的辞退和公务员的辞职等
树图思维导图提供 行政法与行政诉讼法 公务员的退出机制思维导图 在线思维导图免费制作,点击“编辑”按钮,可对 行政法与行政诉讼法 公务员的退出机制思维导图 进行在线思维导图编辑,本思维导图属于思维导图模板主题,文件编号是:b626154b829594db6fff2289a040cb7d
公务员的退出机制思维导图模板大纲
公务员具有下列情形之一的,机关应将其辞退
在年度考核中,连续两年被确定为不称职的;
不胜任现职工作,又不接受其他安排的;
因所在机关调整、撤销、合并或者缩减编制员额需要调整工作,本人拒绝合理安排的;
不履行公务员义务,不遵守公务员纪律,经教育仍无转变,不适合继续在机关工作,又不宜给子开除处分的:
旷工或者因公外出、请假期满无正当理由逾期不归连续超过15天,或者-年内累计超过30天的。
为保护公务员的合法权益,公务员具有下列情形之一的,不得辞退
因公致残,被确认丧失或者部分丧失工作能力的;
患病或者负伤,在规定的医疗期内的;
女性公务员在孕期、产期、哺乳期内的;
法律、行政法规规定的其他不得辞退的情形。
第一,未满国家规定的最低服务年限的:
第二,在涉及国家秘密等特殊职位任职或者离开上述职位不满国家规定的脱密期限的;
第三,重要公务尚未处理完毕,且须由本人继续处理的:
第四,正在接受审计、纪律审查,或者涉嫌犯罪,司法程序尚未终结的:
第五, 法律、行政法规规定的其他不得辞去公职的情形。
概念
公务员退休是指公务员达到一定年龄,工作时间达到一定年限或者丧失工作能力,依据国家规定办理有关手续,离开工作岗位,由国家给予生活保障的行为。
我国公务员的退休方式
强制退休
指公务员在达到国家规定的退休年龄或者完全丧失工作能力时,不论其自愿与否,必须依法办理退休手续,离开原工作岗位。
自愿退休
指具备法定退休条件的公务员,根据本人的自愿申请而离开公务员队伍。
具备下列条件之一的公务员, 本人提出要求,经任免机关批准,可以提前退休: (1) 工作年限满30年的: (2) 距国家规定的退休年龄不足5年,且工作年限满20年的: (3) 符合国家规定的可以提前退休的其他情形的。可二作让


树图思维导图提供 904名中国成年人第三磨牙相关知识、态度、行为和病史的横断面调查 在线思维导图免费制作,点击“编辑”按钮,可对 904名中国成年人第三磨牙相关知识、态度、行为和病史的横断面调查 进行在线思维导图编辑,本思维导图属于思维导图模板主题,文件编号是:10b9a8a2dd2fb4593f8130ef16c320fc


树图思维导图提供 9.战斗的基督教 在线思维导图免费制作,点击“编辑”按钮,可对 9.战斗的基督教 进行在线思维导图编辑,本思维导图属于思维导图模板主题,文件编号是:33d168acd0cd9f767f809c7a5df86e3a