
运营管理知识点 设施选址与布置思维导图
树图思维导图提供 运营管理知识点 设施选址与布置 在线思维导图免费制作,点击“编辑”按钮,可对 运营管理知识点 设施选址与布置 进行在线思维导图编辑,本思维导图属于思维导图模板主题,文件编号是:1e186dcf91b36e430190e71be27bfe2b
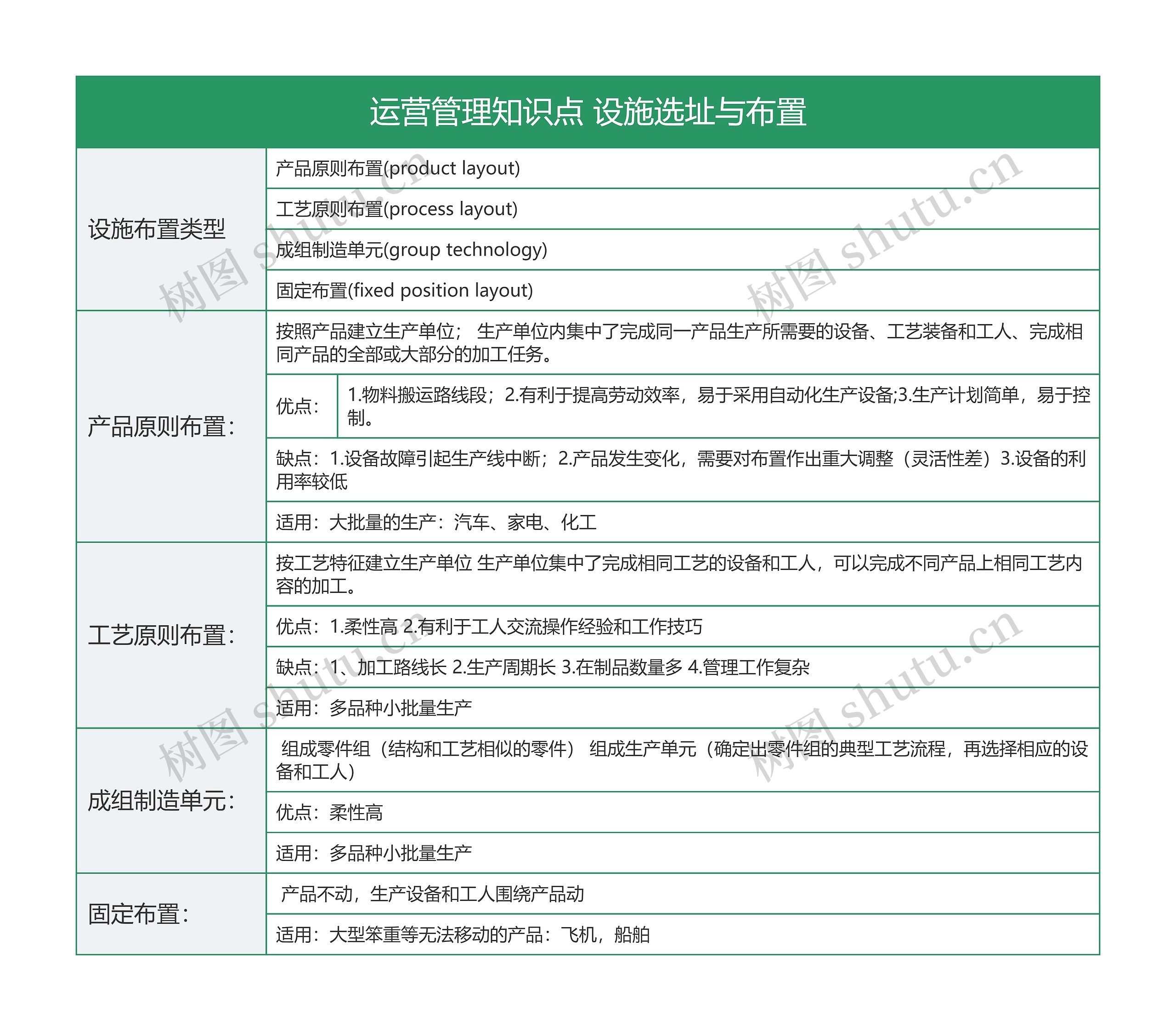
运营管理知识点 设施选址与布置思维导图模板大纲
产品原则布置(product layout)
工艺原则布置(process layout)
成组制造单元(group technology)
固定布置(fixed position layout)
按照产品建立生产单位; 生产单位内集中了完成同一产品生产所需要的设备、工艺装备和工人、完成相同产品的全部或大部分的加工任务。
优点:
1.物料搬运路线段;2.有利于提高劳动效率,易于采用自动化生产设备;3.生产计划简单,易于控制。
缺点:1.设备故障引起生产线中断;2.产品发生变化,需要对布置作出重大调整(灵活性差)3.设备的利用率较低
适用:大批量的生产:汽车、家电、化工
按工艺特征建立生产单位 生产单位集中了完成相同工艺的设备和工人,可以完成不同产品上相同工艺内容的加工。
优点:1.柔性高 2.有利于工人交流操作经验和工作技巧
缺点:1、加工路线长 2.生产周期长 3.在制品数量多 4.管理工作复杂
适用:多品种小批量生产
组成零件组(结构和工艺相似的零件) 组成生产单元(确定出零件组的典型工艺流程,再选择相应的设备和工人)
优点:柔性高
适用:多品种小批量生产
产品不动,生产设备和工人围绕产品动
适用:大型笨重等无法移动的产品:飞机,船舶


树图思维导图提供 9.战斗的基督教 在线思维导图免费制作,点击“编辑”按钮,可对 9.战斗的基督教 进行在线思维导图编辑,本思维导图属于思维导图模板主题,文件编号是:33d168acd0cd9f767f809c7a5df86e3a


树图思维导图提供 第六章 群体传播与组织传播_副本 在线思维导图免费制作,点击“编辑”按钮,可对 第六章 群体传播与组织传播_副本 进行在线思维导图编辑,本思维导图属于思维导图模板主题,文件编号是:1672f555831e7d9a3bb2cf2fb792cb49