
有关七年级下《道德与法治》第五课知识总结。
树图思维导图提供 七年级下《道德与法治》第五课知识总结树形表格 在线思维导图免费制作,点击“编辑”按钮,可对 七年级下《道德与法治》第五课知识总结树形表格 进行在线思维导图编辑,本思维导图属于思维导图模板主题,文件编号是:0db45999c907db1df08351a45efb5773
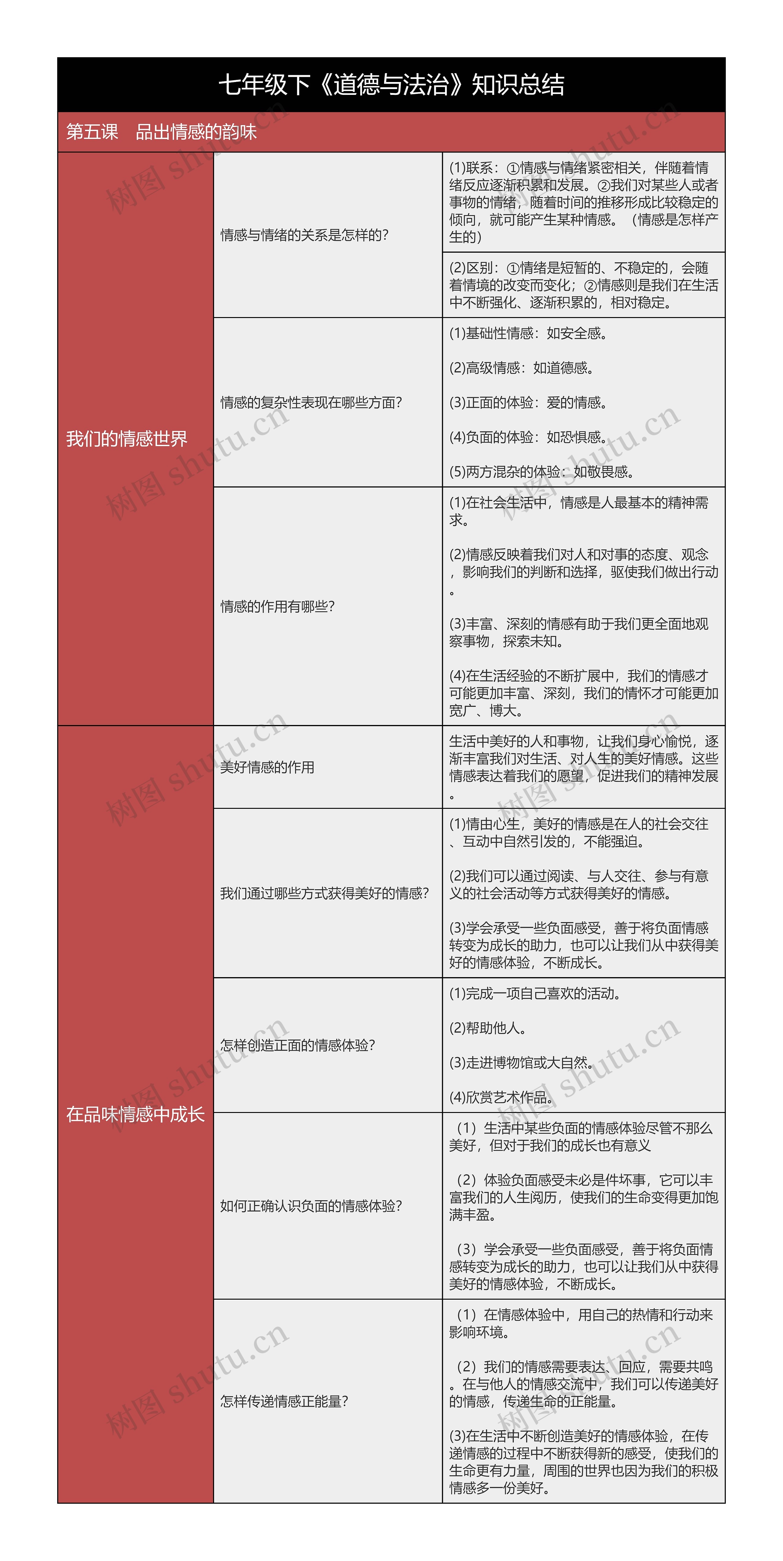
七年级下《道德与法治》知识总结思维导图模板大纲
第五课 品出情感的韵味
情感与情绪的关系是怎样的?
(1)联系:①情感与情绪紧密相关,伴随着情绪反应逐渐积累和发展。②我们对某些人或者事物的情绪,随着时间的推移形成比较稳定的倾向,就可能产生某种情感。(情感是怎样产生的)
(2)区别:①情绪是短暂的、不稳定的,会随着情境的改变而变化;②情感则是我们在生活中不断强化、逐渐积累的,相对稳定。
情感的复杂性表现在哪些方面?
(1)基础性情感:如安全感。 (2)高级情感:如道德感。 (3)正面的体验:爱的情感。 (4)负面的体验:如恐惧感。 (5)两方混杂的体验:如敬畏感。
情感的作用有哪些?
(1)在社会生活中,情感是人最基本的精神需求。 (2)情感反映着我们对人和对事的态度、观念,影响我们的判断和选择,驱使我们做出行动。 (3)丰富、深刻的情感有助于我们更全面地观察事物,探索未知。 (4)在生活经验的不断扩展中,我们的情感才可能更加丰富、深刻,我们的情怀才可能更加宽广、博大。
美好情感的作用
生活中美好的人和事物,让我们身心愉悦,逐渐丰富我们对生活、对人生的美好情感。这些情感表达着我们的愿望,促进我们的精神发展。
我们通过哪些方式获得美好的情感?
(1)情由心生,美好的情感是在人的社会交往、互动中自然引发的,不能强迫。 (2)我们可以通过阅读、与人交往、参与有意义的社会活动等方式获得美好的情感。 (3)学会承受一些负面感受,善于将负面情感转变为成长的助力,也可以让我们从中获得美好的情感体验,不断成长。
怎样创造正面的情感体验?
(1)完成一项自己喜欢的活动。 (2)帮助他人。 (3)走进博物馆或大自然。 (4)欣赏艺术作品。
如何正确认识负面的情感体验?
(1)生活中某些负面的情感体验尽管不那么美好,但对于我们的成长也有意义 (2)体验负面感受未必是件坏事,它可以丰富我们的人生阅历,使我们的生命变得更加饱满丰盈。 (3)学会承受一些负面感受,善于将负面情感转变为成长的助力,也可以让我们从中获得美好的情感体验,不断成长。
怎样传递情感正能量?
(1)在情感体验中,用自己的热情和行动来影响环境。 (2)我们的情感需要表达、回应,需要共鸣。在与他人的情感交流中,我们可以传递美好的情感,传递生命的正能量。 (3)在生活中不断创造美好的情感体验,在传递情感的过程中不断获得新的感受,使我们的生命更有力量,周围的世界也因为我们的积极情感多一份美好。


树图思维导图提供 9.战斗的基督教 在线思维导图免费制作,点击“编辑”按钮,可对 9.战斗的基督教 进行在线思维导图编辑,本思维导图属于思维导图模板主题,文件编号是:33d168acd0cd9f767f809c7a5df86e3a


树图思维导图提供 第六章 群体传播与组织传播_副本 在线思维导图免费制作,点击“编辑”按钮,可对 第六章 群体传播与组织传播_副本 进行在线思维导图编辑,本思维导图属于思维导图模板主题,文件编号是:1672f555831e7d9a3bb2cf2fb792cb49