
按照多维分类标准,我们可以得出以下几种分类及其相应的分类结果。
树图思维导图提供 语文教学板书的分类思维导图 在线思维导图免费制作,点击“编辑”按钮,可对 语文教学板书的分类思维导图 进行在线思维导图编辑,本思维导图属于思维导图模板主题,文件编号是:24f55588b7f48e5c850e00447d4d165f
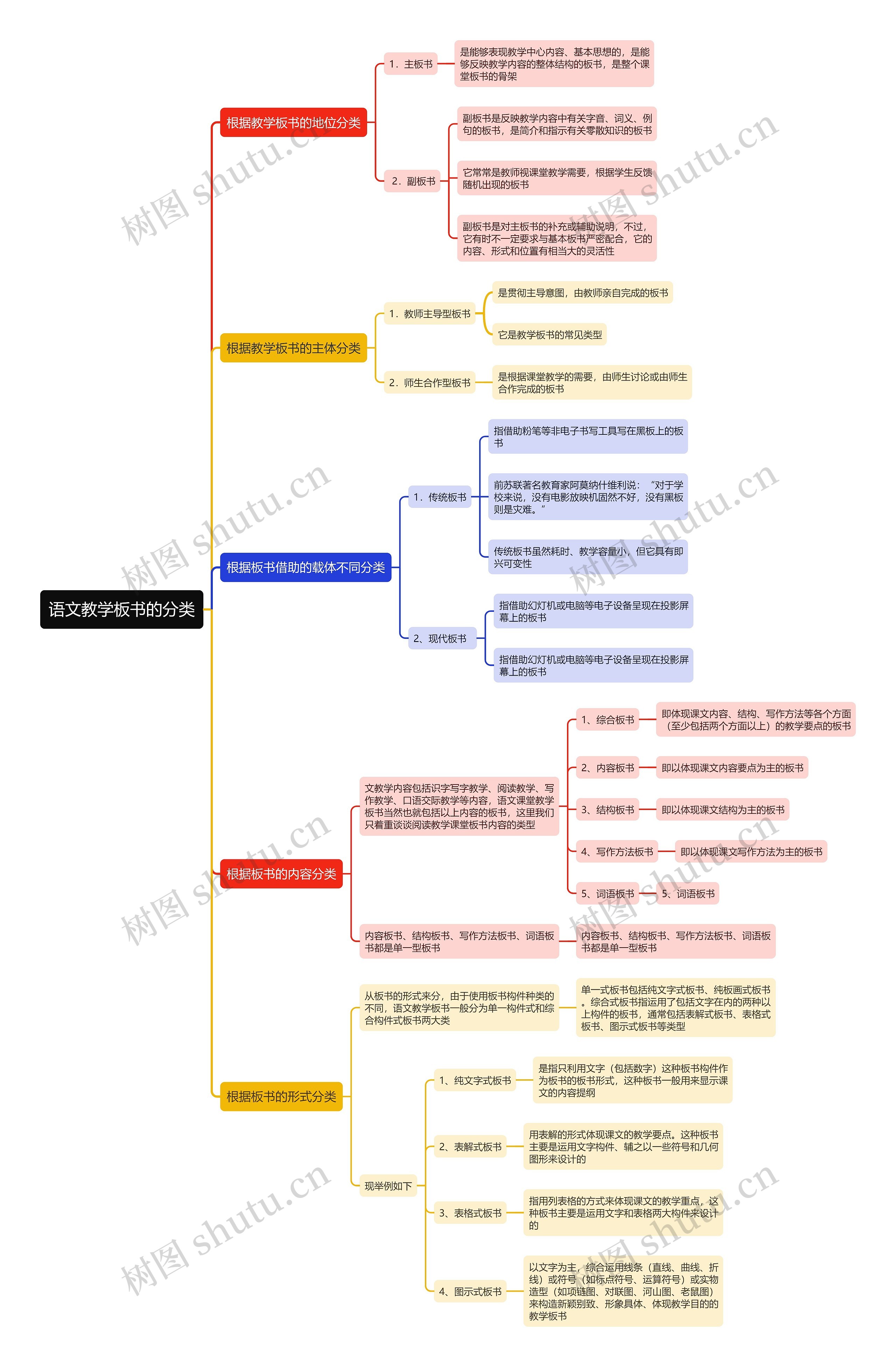
语文教学板书的分类思维导图模板大纲
1.主板书
是能够表现教学中心内容、基本思想的,是能够反映教学内容的整体结构的板书,是整个课堂板书的骨架
2.副板书
副板书是反映教学内容中有关字音、词义、例句的板书,是简介和指示有关零散知识的板书
它常常是教师视课堂教学需要,根据学生反馈随机出现的板书
副板书是对主板书的补充或辅助说明,不过,它有时不一定要求与基本板书严密配合,它的内容、形式和位置有相当大的灵活性
1.教师主导型板书
是贯彻主导意图,由教师亲自完成的板书
它是教学板书的常见类型
2.师生合作型板书
是根据课堂教学的需要,由师生讨论或由师生合作完成的板书
1.传统板书
指借助粉笔等非电子书写工具写在黑板上的板书
前苏联著名教育家阿莫纳什维利说:“对于学校来说,没有电影放映机固然不好,没有黑板则是灾难。”
传统板书虽然耗时、教学容量小,但它具有即兴可变性
2、现代板书
指借助幻灯机或电脑等电子设备呈现在投影屏幕上的板书
指借助幻灯机或电脑等电子设备呈现在投影屏幕上的板书
文教学内容包括识字写字教学、阅读教学、写作教学、口语交际教学等内容,语文课堂教学板书当然也就包括以上内容的板书,这里我们只着重谈谈阅读教学课堂板书内容的类型
1、综合板书
即体现课文内容、结构、写作方法等各个方面(至少包括两个方面以上)的教学要点的板书
2、内容板书
即以体现课文内容要点为主的板书
3、结构板书
即以体现课文结构为主的板书
4、写作方法板书
即以体现课文写作方法为主的板书
5、词语板书
5、词语板书
内容板书、结构板书、写作方法板书、词语板书都是单一型板书
内容板书、结构板书、写作方法板书、词语板书都是单一型板书
从板书的形式来分,由于使用板书构件种类的不同,语文教学板书一般分为单一构件式和综合构件式板书两大类
单一式板书包括纯文字式板书、纯板画式板书。综合式板书指运用了包括文字在内的两种以上构件的板书,通常包括表解式板书、表格式板书、图示式板书等类型
现举例如下
1、纯文字式板书
是指只利用文字(包括数字)这种板书构件作为板书的板书形式,这种板书一般用来显示课文的内容提纲
2、表解式板书
用表解的形式体现课文的教学要点。这种板书主要是运用文字构件、辅之以一些符号和几何图形来设计的
3、表格式板书
指用列表格的方式来体现课文的教学重点,这种板书主要是运用文字和表格两大构件来设计的
4、图示式板书
以文字为主,综合运用线条(直线、曲线、折线)或符号(如标点符号、运算符号)或实物造型(如项链图、对联图、河山图、老鼠图)来构造新颖别致、形象具体、体现教学目的的教学板书


树图思维导图提供 title: 2024-11-8未命名文件 tags: 影像诊断与手术后符合率统计与分析报告鱼骨图 在线思维导图免费制作,点击“编辑”按钮,可对 title: 2024-11-8未命名文件 tags: 影像诊断与手术后符合率统计与分析报告鱼骨图 进行在线思维导图编辑,本思维导图属于思维导图模板主题,文件编号是:f19c198bf7435acf7735ee5051a89d7b


树图思维导图提供 人才分类 在线思维导图免费制作,点击“编辑”按钮,可对 人才分类 进行在线思维导图编辑,本思维导图属于思维导图模板主题,文件编号是:4ee3befae957e5fec906060d197c6814